每个月分别发多少高龄津贴呢?(2025广西自治区高龄津贴发放标准是多少)
每个月分别发多少高龄津贴呢?(2025广西自治区高龄津贴发放标准是多少)
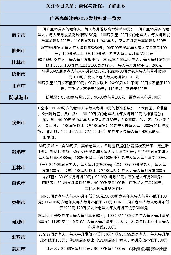
广西作为少数民族自治区之一,有14个地级市,去年有5037万常住人口,其中65岁以上老人有634万,占比12.59%,对于上了年纪的老人,每个月可以领养老金,困难人员有低保,残疾人有残疾人两项津贴,另外政府针对高龄老人专门出台了高龄津贴,高龄老人每个月可以领取生活补助,那么广西自治区14个市究竟每个月分别发多少高龄津贴呢?看看2025广西自治区部分地区高龄津贴发放标准。
南宁市、柳州市、桂林市、梧州市、北海市、防城港市、钦州市、贵港市、玉林市、百色市、贺州市、河池市、来宾市、崇左市的部分地区高龄津贴发放标准如下:

数据来源:各市政府官网整理
从图表看到:
1、 针对80-89岁老人,每个月发放有20元、30元、50元、80元或150元,像钦州市80岁以上是20元;乐业县80岁-89岁150元/月,南宁市是80元/月;各地高龄老人数量和资金情况不同,未来保障持续发放,发放金额不一很正常;
2、 针对90-99岁老人;这个年龄段一般都是80元或100元居多,像柳州、梧州市、防城港市就是如此,南宁市针对90-99岁每月150元;
3、 针对百岁老人一般都是发放200元以上,有的条件比较好的发放金额更高,像南宁市百岁老人发放400元/月、贺州市百岁老人发放600元/月
广西的高龄津贴特殊在于,针对110岁以上老人有单独划分,比如河池市针对110-119岁每个月发放1000元;120岁以上每个月2000元;北海市针对110岁以上不低于500元;
个人有当地户口,且年龄达到80岁以上,可以携带身份证、户口本原件和复印件,加上一寸彩色照片3张,去居委会或村委会申请即可,申请通过次月开始发放,一般是按月发放。
高龄津贴不是老人生活费用的主要来源,但是可以作为生活补助的一部分,老一辈为社会做出贡献,政府的关怀从不缺席。
关于广西自治区部分地区高龄津贴发放标准就写到这里。
觉得有用记得点个赞+收藏啊。
-
- 前CBA队员,凭一招夺上海站冠军!黄宇军的“徒弟”,他有多强?
-
2025-11-02 01:39:32
-
- 跨省户口迁移手续流程网上办理(我市成功办理首例户口迁移)
-
2025-11-02 01:37:17
-
- 刺激消费者换新机?明年国产手机将迎重大变革:普及裸眼 3D 屏幕!
-
2025-11-01 23:35:36
-
- 薛之谦的哪些歌词让你感触颇深,甚至泪目?
-
2025-11-01 23:33:21
-
- 迪士尼经典动画《狮子王》:勇气、责任与成长的故事
-
2025-11-01 23:31:06
-
- 防止被蹭网-wifi高级设置篇(怎样设置wifi防蹭网)
-
2025-11-01 23:28:51
-
- 石家庄北国商城老牌地标(实拍石家庄北国商城)
-
2025-11-01 23:26:36
-
- 十斋日,多积福
-
2025-11-01 21:27:17
-
- 山东的二本大学有哪些!请看下面
-
2025-11-01 21:25:03
-
- 大石头村的神秘起源
-
2025-11-01 21:22:48
-
- 计划经济(现在是计划经济,还是市场经济?)
-
2025-11-01 21:20:33
-
- 河南爆炒烩面,又香又筋道,简单易学,在家就能做的美味
-
2025-11-01 21:18:18
-
- 淘宝天猫、苏宁易购日前已公布双 11 节奏及玩法
-
2025-11-01 21:16:03
-
- 苹果xr跟x对比
-
2025-11-01 21:13:48
-
- 西安火车站旁边这么特色的景点,你知道吗?(二)
-
2025-11-01 21:11:33
-
- 弯弯的月儿挂蓝天,温儒敏教授:诗歌文学性表达
-
2025-11-01 21:09:18
-
- (经济)河北平乡:“中国童车之都”赶订单忙生产
-
2025-11-01 21:07:03
-
- 重庆60张照片
-
2025-11-01 19:07:45
-
- 老了才明白,兄弟姐妹关系再好,也要隐瞒3件事,这是智慧
-
2025-11-01 19:05:30
-
- 向华强两个儿子:大儿子成为武打明星,他的小儿子呢?
-
2025-11-01 19:03:15



赵薇真实身份是日本人
男人喜欢亲你私下代表什么呢!
细讲男朋友是怎么做你的!
陈翔六点半球球被按在桌上的视频最突出的就是大胸
男生为什么会吃女生的小兔兔,小兔子被吃会觉得痛吗?
男朋友摸自己女朋友的肚子意味什么