潘南奎公司还原被打事件真相,看到证据后,才知道她人品有多差
潘南奎公司还原被打事件真相,看到证据后,才知道她人品有多差
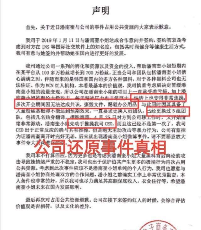
提到主播潘南奎,小伙伴们一定不会陌生,她是最近这段时间网络上热度很高的一位韩国女网红。潘南奎自从来中国发展后,就得到了众多国内网友的支持和喜爱,如今她的粉丝超过700万,热度不输国内的一些大牌明星。然而最近潘南奎却发文说她被公司的老板打了,这又是怎么一回事呢?

潘南奎发了这条被打动态后很快就把它删除了,过了一天她的公司才发出了声明。潘南奎的公司用很长的一条声明还原了潘南奎被打事件的真相,并且还提到了一个关键的证据。原来潘南奎在公司所发生的一切都被监控录像记录了下来,公司的员工也表示,潘南奎虽然和她的老板起了争执,但是对方并没有暴力殴打她,根本不像潘南奎放出来的照片那样严重。

看样子潘南奎是自己夸大了事实,所幸公司还有监控录像可以还原一切。不过从公司发出来的声明来看,他们对潘南奎自导自演的做法并不是很满意,而且重点强调了今后签约其他国家的女艺人时,一定会重点考察对方的人品,考虑不同国家的文化差异,再决定是否签约。

通过这件事情大家也能发现潘南奎的人品很差,她这种公开扭曲事实,诬赖老板的做法也得到了网友们的一致抵制,尽管潘南奎本人至今仍没有回应,但是她的一些粉丝也表示对潘南奎很是失望,对此,你有什么看法呢?

-
- 郑州社保个人账户查询打印:郑州社保查询个人账户查询入口
-
2025-11-02 06:00:47
-
- 全国首批!国货之光!宜宾上榜的是→
-
2025-11-02 05:58:32
-
- 同是鬼畜笑容,韩国金馆长一笑灭天地,还是他反差大
-
2025-11-02 05:56:17
-
- 大金空调遥控器的图解 教您全面了解大金空调使用方法
-
2025-11-02 03:56:58
-
- 半年内三轮!杉木(SHANMU)完成数千万元Pre-A轮融资
-
2025-11-02 03:54:43
-
- iOS 18 终于支持 RCS 标准,苹果被指表现冷淡
-
2025-11-02 03:52:28
-
- 古诗词赏析:《元日》(宋)王安石
-
2025-11-02 03:50:13
-
- 重庆美食推荐,龙湖时代天街的烤包子,西贝莜面村的西北菜
-
2025-11-02 03:47:59
-
- 中国有多少个城市,一共有657个
-
2025-11-02 03:45:44
-
- 停售!召回!韩国好丽友蛋黄派,检出细菌!或引发食物中毒
-
2025-11-02 03:43:29
-
- 了解一下1999版《小李飞刀》中龙小云的饰演者
-
2025-11-02 03:41:14
-
- 暴雨橙色预警!深圳、广西多铁路停运,有机场大面积延误
-
2025-11-02 03:38:59
-
- 坚持未必是胜利,放弃未必是认输,与其华丽撞墙,不如优雅转身。
-
2025-11-02 03:36:44
-
- 上海闵行区浦江镇_浦江镇介绍一下?
-
2025-11-02 01:57:32
-
- 魔兽世界幻化之教你变身怀特迈恩(魔兽世界幻化之教你如何变身怀特迈恩)
-
2025-11-02 01:55:17
-
- 很流行的铅笔灰染发技术,这样调颜色,染的更纯正
-
2025-11-02 01:53:02
-
- 我国很后悔改名的城市,别人改发家,自己改落魄,还是原名比较好
-
2025-11-02 01:50:47
-
- 正常发际线是几根手指 正常发际线在哪个位置
-
2025-11-02 01:48:32
-
- 四川省内又迎来一座新机场,城市人口475万,未来发展不容小觑
-
2025-11-02 01:46:17
-
- 每天坚持深蹲100下,会变成什么样?希望你能早一点知道
-
2025-11-02 01:44:02



赵薇真实身份是日本人
男人喜欢亲你私下代表什么呢!
细讲男朋友是怎么做你的!
陈翔六点半球球被按在桌上的视频最突出的就是大胸
男生为什么会吃女生的小兔兔,小兔子被吃会觉得痛吗?
男朋友摸自己女朋友的肚子意味什么