好未来:暂未发布旗下品牌“晓黑板”停服消息
好未来:暂未发布旗下品牌“晓黑板”停服消息

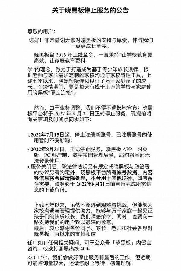
图说:网传截图
新民晚报讯(记者 陆梓华)这两天,一则关于家校互动平台“晓黑板” 将于 2022年8 月 31日正式停止服务的消息在微信群中广为流传。消息称,“由于业务调整,2022年7月15日起,停止注册新账号,已注册账号的使用暂时不受影响;2022年8月31日,正式停止服务。晓黑板 APP、网页版、PC 客户端、数宇校园管理后台,届时将全部无法登录使用。除法律法规另有规定或晓黑板与您签署的协议另有约定外,晓黑板平台所有帐号数据、内容等信息将会做清除处理,不会用于其他途径。如有留存需要,请务必于 2022年8月31日前自行完成所需信息的下载备份。”
目前,晓黑板为好未来集团旗下品牌。天眼查信息显示,好未来持股比例超过65%。好未来下午回复新民晚报记者:晓黑板暂未发布停服的有关信息,一切以官方消息为准。
晓黑板上线于 2015 年,拥有设置“休息时间”、记录成长档案、好习惯打卡等功能,受到教师、家长和学生喜爱。据了解,目前,上海仍有300余所中小学使用晓黑板进行家校沟通。
-
- 大年初四的春节习俗和禁忌
-
2026-01-16 23:13:20
-
- NBA名人堂之 大本 华莱士
-
2026-01-16 23:11:06
-
- 3.5小时!南京⇌北京始发终到高铁票12月22日8:00开售
-
2026-01-16 23:08:52
-
- 「钩编图解」68种渔网编织花样,你也许用的到
-
2026-01-16 23:06:37
-
- 一图明白,新iPhone上的3D触控是个啥?
-
2026-01-16 23:04:23
-
- 秀教程 ▏ 指尖奢侈风 可可香奈儿
-
2026-01-16 23:02:09
-
- 两兄弟花5000万建了两栋三层半豪华别墅
-
2026-01-16 17:01:02
-
- 快看看你是哪一阶层吧 低薪、普薪、中产、高薪、富豪定义
-
2026-01-16 16:58:48
-
- 今晚开始停水降压!武昌这些区域用户请做好用水安排
-
2026-01-16 16:56:33
-
- 济南站——一座改建最失败的火车站?
-
2026-01-16 16:54:19
-
- 广西宾阳炮龙节数百年传承的非遗盛宴
-
2026-01-16 16:52:05
-
- 古方鼻炎通,古方鼻炎通厂家,古方鼻炎通总代理
-
2026-01-16 16:49:50
-
- 分享古风戏子图片 戏子多秋 可怜一处情深旧
-
2026-01-16 16:47:36
-
- 德转盘点德国球员年薪:克罗斯2100万欧领跑,维尔纳超穆勒
-
2026-01-16 16:45:22
-
- 1.2.5 出马仙的修行时间和成仙或看事的关系?
-
2026-01-16 16:43:08
-
- 「辟谣」朋友圈疯传“蒙牛奶粉强致癌”是假的!
-
2026-01-16 16:40:53
-
- 超模杜鹃最新大片独特有个性 身着摩登复古长裙超高级
-
2026-01-16 10:30:48
-
- lol2019LPL夏季赛常规赛全赛程汇总 2019LPL夏季赛赛程表
-
2026-01-16 10:28:33
-
- 2月以来河北开展出入境传染病监测体检1033人次
-
2026-01-16 10:26:19
-
- “钢铁之城”唐山128家钢铁企业名单
-
2026-01-16 10:24:05



赵薇真实身份是日本人
男人喜欢亲你私下代表什么呢!
细讲男朋友是怎么做你的!
陈翔六点半球球被按在桌上的视频最突出的就是大胸
男生为什么会吃女生的小兔兔,小兔子被吃会觉得痛吗?
男朋友摸自己女朋友的肚子意味什么