国内博士生待遇太差了!跟国内留学生待遇差的不是一星半点!
国内博士生待遇太差了!跟国内留学生待遇差的不是一星半点!
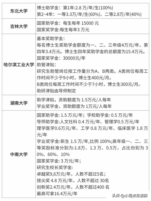
总结了国内部分院校对博士生的待遇,一起来看一看吧。博士是非常难读的,考上容易毕业难。博士的最长休学年限18年,如果8年都无法毕业的话,那就属于是肄业状态。既然博士研究生这么难读,那么博士研究生的待遇是怎么样呢?我们今天就一起来了解一下。
可以看到全日制的硕士研究生都是有收入的,例如国家奖学金的话一般都是每年2~3万元,除此之外还有学业奖学金,分为一等二等三等基本都是1万元起步,除此之外呢,还有学业助学金助学金的话也是基本上是一两万,可以看到待遇还是很好的。
但是我们可以反观一下国内对一些国外留学的留学生们都是非常好的,他们的待遇是我们国内博士研究生的几倍,都不止从吃住到奖学金方面,那都是没得比的,让人感觉真的非常汗颜,呼吁能够再提高一些国内本土的博士研究生的待遇






-
- 学会这几种西服的叠法,出差再也不为带西服发愁了!
-
2026-02-07 20:19:00
-
- 学UG编程好找工作吗?薪资待遇怎么样?
-
2026-02-07 20:16:46
-
- 梯田世界之冠——桂林龙脊梯田
-
2026-02-07 20:14:32
-
- 十万个冷笑话哪吒介绍
-
2026-02-07 20:12:17
-
- 深圳小夫妻在5.9㎡阳台种菜,蔬果不断!网友:种出了一个春天
-
2026-02-07 20:10:03
-
- 山东80岁老奶奶豪迈喝啤酒,自斟自饮霸气侧漏,真实身份令人称奇
-
2026-02-07 20:07:49
-
- 梅州五华作家宋添贵作品《青涩的三月果》首发
-
2026-02-07 20:05:35
-
- 绿植中的贵族植物,百合竹典雅,好看又好养
-
2026-02-07 20:03:20
-
- 就知道你想问的,努比亚与中兴到底啥关系
-
2026-02-07 20:01:06
-
- 价值2.7亿的奥迪你知道吗?
-
2026-02-07 19:58:52
-
- 吉尼斯纪录的吉尼斯是啥?
-
2026-02-07 13:46:37
-
- 激活银行卡需要本人去吗
-
2026-02-07 13:44:22
-
- 火箭少女101好歌盘点
-
2026-02-07 13:42:08
-
- 婚外情人为什么越爱越上瘾
-
2026-02-07 13:39:54
-
- 赌王何鸿燊年轻时颜值担当,难怪被称为“师奶杀手”
-
2026-02-07 13:37:39
-
- 不是艾克森,韦世豪!居然是国足35岁球员,谭龙究竟有何特殊之处
-
2026-02-07 13:35:25
-
- 北京到乌鲁木齐的“北线高铁”,将把北京战略地位提升到新高度
-
2026-02-07 13:33:11
-
- 【交通】 公交“虹桥枢纽5路(B线)”线路将于9月28日开行!
-
2026-02-07 13:30:56
-
- 潘玮柏表白吴昕观众傻了 数数两人互相在意的小细节
-
2026-02-07 13:28:42
-
- 昆山花桥的房价会下跌吗?
-
2026-02-07 13:26:28



赵薇真实身份是日本人
男人喜欢亲你私下代表什么呢!
细讲男朋友是怎么做你的!
陈翔六点半球球被按在桌上的视频最突出的就是大胸
男生为什么会吃女生的小兔兔,小兔子被吃会觉得痛吗?
男朋友摸自己女朋友的肚子意味什么