拳皇97全人物摇杆键盘出招表 妈妈再也不用担心我的97了
2026-04-02 00:04 来源:网络 点击:
拳皇97全人物摇杆键盘出招表 妈妈再也不用担心我的97了
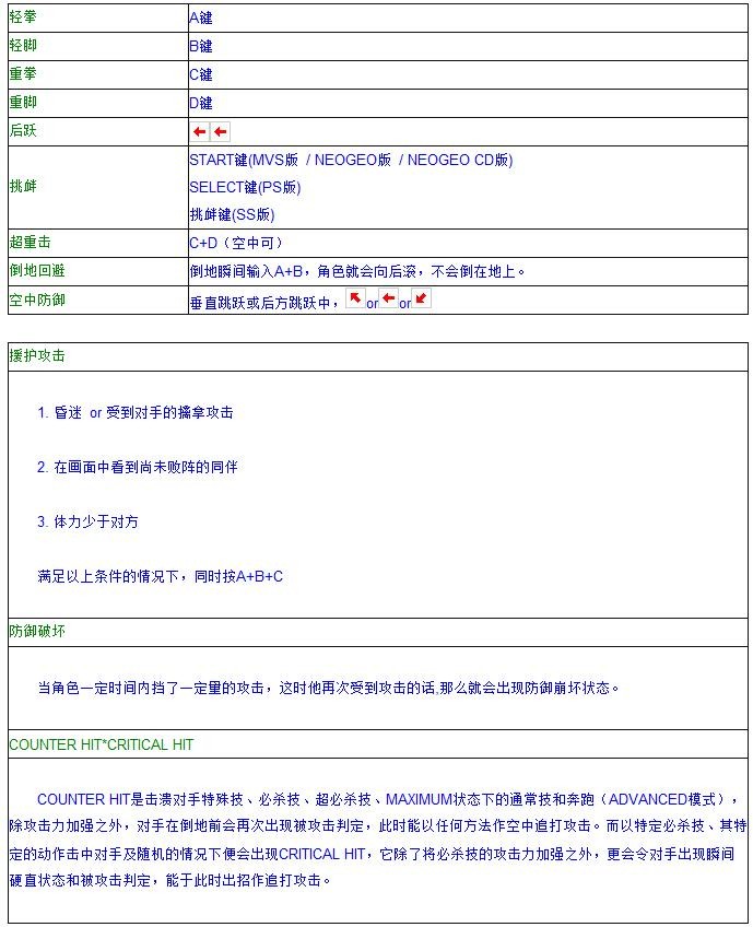
基本操作
ADVANCED、EXTRA模式共通操作

ADVANCED模式专用操作

EXTRA模式专用操作

人物出招
主角队





龙虎之拳队


怒之队


超能力队



新女性格斗家队


韩国队


新面孔队

97特别队


个人队

隐藏人物





希望兄弟们喜欢
微信订阅号:tiantianlulala
相关标签:
-
- 卷土重来的背背佳,有哪些不同?
-
2026-04-02 00:02:39
-
- 教你鸡排秘制做法,又香又脆,干净卫生,学会都可以摆摊了
-
2026-04-02 00:00:25
-
- 考眼力,50秒找不同文字,看看你的眼力还好吗?
-
2026-03-31 22:56:51
-
- 建湖县公路事业发展中心开展端午节主题活动:粽香传情暖人心
-
2026-03-31 22:54:36
-
- 火影头像|「动漫」宇智波带土 野原琳情侣头像合集
-
2026-03-31 22:52:22
-
- 鬼谷子智慧
-
2026-03-31 22:50:08
-
- 爆炒牛肉片怎么做好吃?这样炒出来的肉质香嫩多汁好吃不腻
-
2026-03-31 22:47:54
-
- 报刊亭的延续,及发展,国家完全有条件做
-
2026-03-31 22:45:39
-
- 奥本大学领跑!NCAA篮球新势力崛起,挑战老牌强队
-
2026-03-31 22:43:25
-
- 2025届湖北省高三腾云联盟联考前20名,江夏、汉阳一中问鼎最高分
-
2026-03-31 22:41:11
-
- 蔚来李斌终于道歉:我当初那句“不明白为什么还买油车”说早了!
-
2026-03-31 22:38:56
-
- 头像|超级可爱又搞怪的宝宝头像
-
2026-03-31 22:36:42
-
- 长兴岛有哪些好玩的?明天这场直播告诉你!
-
2026-03-31 16:01:26
-
- 用量角器画一个45°的角
-
2026-03-31 15:59:12
-
- 杨洋微博爆照 即将开启藏袍小哥的秘密之旅
-
2026-03-31 15:56:58
-
- 亚青寺(觉姆岛)
-
2026-03-31 15:54:44
-
- 男人为什么要哄女人?看完你就明白了
-
2026-03-31 15:52:30
-
- 济川中学新宿舍楼投入使用
-
2026-03-31 15:50:16
-
- 海鲜疙瘩汤的做法 疙瘩汤的家常做法
-
2026-03-31 15:48:01
-
- K336次列车运行线路图:浙江宁波开往吉林长春,全程2981公里
-
2026-03-31 15:45:47



赵薇真实身份是日本人
男人喜欢亲你私下代表什么呢!
细讲男朋友是怎么做你的!
陈翔六点半球球被按在桌上的视频最突出的就是大胸
男生为什么会吃女生的小兔兔,小兔子被吃会觉得痛吗?