汽车置换补贴申领系统开放了!操作指引详情如下!
汽车置换补贴申领系统开放了!操作指引详情如下!
引言
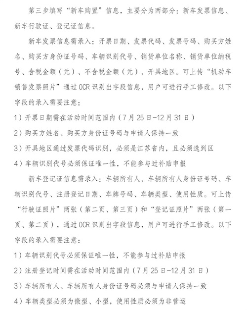
江苏省汽车置换更新补贴申请入口已经对外开放,小伙伴们可以去申请补贴了。申请人通过微信扫描下方二维码或登录“苏服办”APP搜索汽车置换更新应用,在线填报申请信息和上传申报资料。
参与活动车企名单及补贴申请使用说明书见下文。
此次置换更新补贴,新车价格为5万元(含)至15万元的,燃油车每辆补贴6000元,新能源车每辆补贴9000元;15万元(含)至25万元的,燃油车每辆补贴10000元,新能源车每辆补贴13000元;25万元(含)以上的,燃油车每辆补贴15000元,新能源车每辆补贴18000元。















该内容摘抄于江宁汽车服务公众号,如有侵权,请联系删除,拨打公司热线025-85507788,谢谢。
-
- 韩雪:光环与争议交织的演艺人生
-
2026-04-02 14:30:41
-
- 贵州三都:养殖竹鼠“啃”开致富大门
-
2026-04-02 14:28:27
-
- 高桥爱领衔,日本三代女团成员梦幻同框
-
2026-04-02 14:26:13
-
- “高考移民”究竟如何界定?和“随迁子女”有何区别?
-
2026-04-02 07:27:55
-
- (体育)足球——意甲:AC米兰平罗马
-
2026-04-02 07:25:41
-
- 最新2024元旦祝福图片,元旦祝福图片大全
-
2026-04-02 07:23:27
-
- 怎么查询我的参保缴费记录?
-
2026-04-02 07:21:13
-
- 玉龙雪山之谜:为何无人征服她的巅峰
-
2026-04-02 07:18:58
-
- 手机系统的“快应用”成为了一个伪命题
-
2026-04-02 07:16:44
-
- 三国奇才费祎工作与摸鱼秘诀
-
2026-04-02 07:14:30
-
- 宁远:胡勇刚调研督导九嶷山景区创5A和第四届永州旅发大会筹备工作
-
2026-04-02 07:12:15
-
- 佛山西站:为什么这么大的车站却让人迷路连连?
-
2026-04-02 07:10:01
-
- (新华全媒+)直击青海湖湟鱼洄游高峰
-
2026-04-02 07:07:47
-
- 关于社保“4050”补贴政策
-
2026-04-02 00:20:34
-
- 跟着《Gee》的节奏,我们回忆起了青涩的校园时光;...
-
2026-04-02 00:18:20
-
- LOL为什么没有语音系统?玩家原因太真实,谁敢在祖安语音?
-
2026-04-02 00:16:05
-
- 走心正能量短片《悲伤日记》
-
2026-04-02 00:13:51
-
- 终于知道为什么很多人都没有朋友了
-
2026-04-02 00:11:37
-
- 翟天临宜宾救灾怎么回事?翟天临为什么跑去宜宾救灾照片曝光
-
2026-04-02 00:09:22
-
- 我在北疆遭遇“小咬”的奇袭,这种比蚊子还小的昆虫竟这么厉害
-
2026-04-02 00:07:08



赵薇真实身份是日本人
男人喜欢亲你私下代表什么呢!
细讲男朋友是怎么做你的!
陈翔六点半球球被按在桌上的视频最突出的就是大胸
男生为什么会吃女生的小兔兔,小兔子被吃会觉得痛吗?