一文带你了解,个体工商户的税收优惠和税前扣除标准,附税收政策
2026-04-06 17:32 来源:网络 点击:
一文带你了解,个体工商户的税收优惠和税前扣除标准,附税收政策
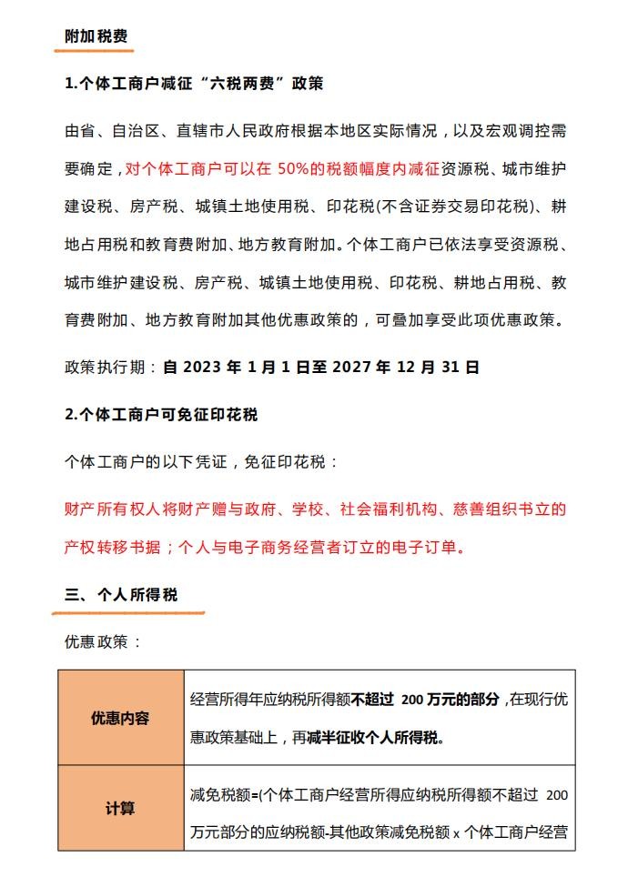
近年来,国家不断优化税收政策,通过降低税率、简化税制、提供税收减免等多种措施,减轻了个体工商户的税收负担,增强了其市场竞争力。这些政策不仅有助于个体工商户的生存和发展,也为社会创造了更多的就业机会,推动了经济的稳定增长。关于个体户的税收优惠和税前扣除标准都已经详细的列出来了,快来看看吧!
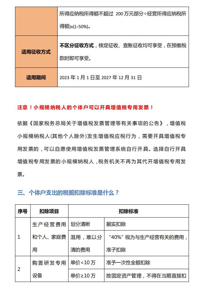
个体工商户的税收优惠和睡前扣除标准




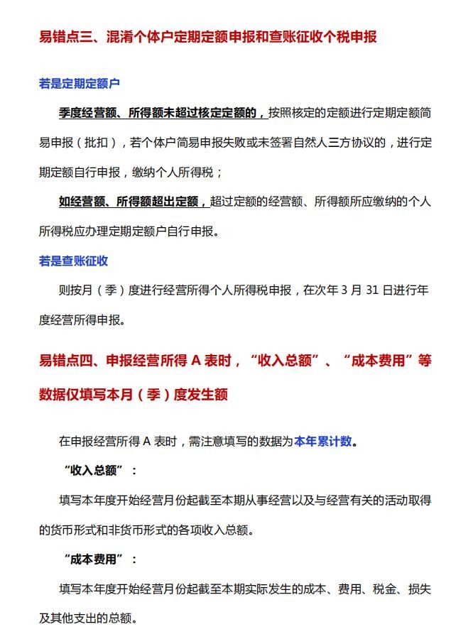
个体工商户申报增值随、个税的五个常见易错点




个体工商户税收政策



相关标签:
-
- 一年级数学下册:【50内加减法】想要计算准又快,就得每天练一练
-
2026-04-06 17:30:32
-
- 小米现金储备居中国新能源车企第一 超蔚来理想之和
-
2026-04-06 17:28:17
-
- 鍥涘窛閫氭姤锛?姝?8澶辫仈锛?浜衡€滀笉鎶ャ€佽皫鎶モ€濊鍒戞嫎
-
2026-04-06 17:26:03
-
- 青海8市州最新人口数据已全部出结果!
-
2026-04-06 17:23:49
-
- 吉首市14家茶企参加茶博会 湘西黄金茶一斤卖到8800元
-
2026-04-06 17:21:34
-
- 南北方过年有啥不一样?听听共同生活20年的南北方夫妻怎么说。
-
2026-04-06 10:23:16
-
- 美术教程—蘑菇创意美术绘画!
-
2026-04-06 10:21:01
-
- 刘亦菲高清壁纸30
-
2026-04-06 10:18:47
-
- 聊城市人社系统DeepSeek专题培训讲座成功举办
-
2026-04-06 10:16:33
-
- 老九门中的齐八爷应昊茗,谦逊随和的高颜值型男
-
2026-04-06 10:14:19
-
- 警察叔叔:“跳跳糖”也是毒品吗?
-
2026-04-06 10:12:04
-
- 江苏:超1亿元!宜兴新中标一个中学改扩建项目~
-
2026-04-06 10:09:50
-
- 核磁共振胰胆管成像(MRCP)的注意事项
-
2026-04-06 10:07:36
-
- 2023年版新疆标准地图发布
-
2026-04-06 10:05:22
-
- 【扫黑除恶进行时】谁在充当黑恶势力“保护伞”?(附举报方式)
-
2026-04-06 10:03:07
-
- 往返赣州和遂川,的士比快车更方便和实惠
-
2026-04-06 03:06:58
-
- 全国最强排名的100个县,被人整理出来了,对照看有你家乡吗?
-
2026-04-06 03:04:43
-
- 麻了!在路边发现一只被铁线虫控制的螳螂,从马路爬向了水里!
-
2026-04-06 03:02:29
-
- 楷书教程,零基础入门到精通,老师详细讲解,简单易学
-
2026-04-06 03:00:15
-
- 河北体彩队获第五名!2024“深圳龙华杯”全国象棋女子甲级联赛落幕
-
2026-04-06 02:58:00



赵薇真实身份是日本人
男人喜欢亲你私下代表什么呢!
细讲男朋友是怎么做你的!
陈翔六点半球球被按在桌上的视频最突出的就是大胸
男生为什么会吃女生的小兔兔,小兔子被吃会觉得痛吗?