Deepseek总结:中国男女比例数据。男女比例失衡的深度分析
2025-10-27 00:02 来源:网络 点击:
Deepseek总结:中国男女比例数据。男女比例失衡的深度分析



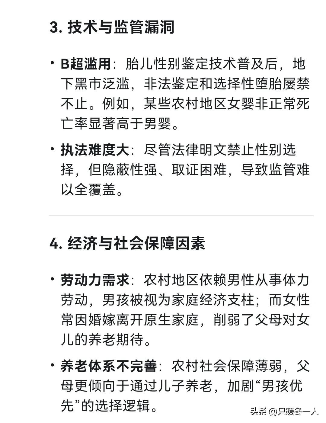
中国的男女比例失衡问题长期存在且复杂,其严重性源于多方面的历史、文化、经济及政策因素相互作用。以下是主要原因的深入分析:



相关标签:
-
- 《青春斗》“挫折版”人物角色海报来袭
-
2025-10-26 23:59:49
-
- 图知道|全民国防教育日:迷彩服连着战斗力,一图读懂21迷彩作训服
-
2025-10-26 23:57:34
-
- 苏州一居民楼燃气泄露引发爆燃致3人死亡
-
2025-10-26 23:55:20
-
- 前iQOO产品经理宋紫薇现身2024 vivo开发者大会
-
2025-10-26 23:53:05
-
- 撩中年女人的七大秘诀:让她心动,其实就这么简单
-
2025-10-26 23:50:50
-
- 两部门联合发布预警:西藏等地部分地区发生地质灾害的气象风险较高
-
2025-10-26 23:48:35
-
- 警惕| 天涯社区副主编#金波去世#,猝死来临有哪些预警?
-
2025-10-26 23:46:20
-
- 近期患者突然增多!医生提醒:减少夜间外出
-
2025-10-26 23:44:05
-
- 湖南湘潭市人大常委会原主任阳祖耀逝世,享年70岁
-
2025-10-26 23:41:50
-
- 反邪漫画 | 坚决向邪教说“不”
-
2025-10-26 23:39:36
-
- 低空旋风--武装直升机
-
2025-10-26 23:37:21
-
- 2020QQ等级最新排行,目前等级最高170级,你多少级
-
2025-10-26 23:35:06
-
- #轻兵器科普#东德生产的华丽手枪:马卡洛夫(PM)手枪
-
2025-10-26 23:32:51
-
- 艺术!来电铃声壁纸中的艺术品,美化你的通话界面!
-
2025-10-26 23:30:36
-
- 唐山西扩进行时,唐山市第一中学未来要搬迁?
-
2025-10-26 23:28:22
-
- 济南中山公园北门新貌亮相,休闲广场成亮点
-
2025-10-26 23:26:07
-
- 极品黑暗料理,水蟑螂,味道还不错!
-
2025-10-26 23:23:52
-
- 世界冠军柯洁被清华录取 网友:他也确实值得
-
2025-10-26 06:37:34
-
- 图说怀化|高庙文化遗址
-
2025-10-26 06:35:19
-
- 细数朴信惠李钟硕浪漫激吻瞬间 网友赐名:达仁夫妇
-
2025-10-26 06:33:04



中国十大黑恶县城(中国十大黑恶县城有哪些)
【石井四郎的女儿还在吗】石井四郎女儿石井春海怎么死的?
元世祖忽必烈,一个在中国历史上留下了深刻印象的人物
世界上最贵的香烟,好彩香烟(60万一盒)
中国最严格的监狱(中国最严监狱排名)
中国最穷的十大城市,排名第一的是贵阳
中国十大超穷省会城市排行榜 贵阳第一
中国“素质最差”三个省排行,国内“素质最差”省有哪些
十大抗日小说排行榜 让你热血澎湃的经典之作
中国最狠十大监狱(女子监狱怎么解决需要)