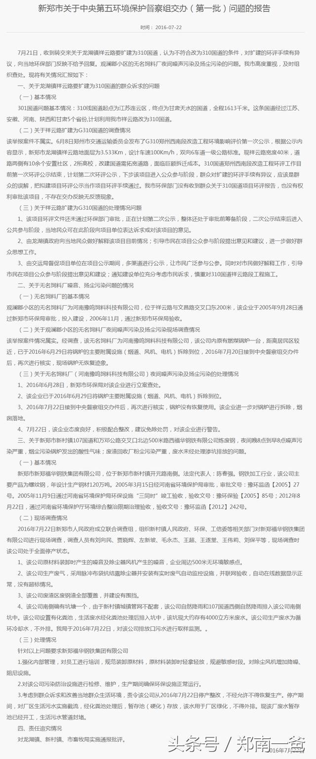
国道310郑州西南线改建(国道G310郑州西南段走向尘埃落定)
国道310郑州西南线改建(国道G310郑州西南段走向尘埃落定)
2025年10月16日,郑州交通运输委员会对国道310线郑州西南段改建工程施工中标结果、施工监理中标结果进行公示,标志着郑州G310西南段线路确定,即将进入施工阶段。

中标公示
根据招标文件显示,G310郑州西南段项目情况:
该项目位于河南省郑州市西南部,路线总体呈东西走向,起点(桩号为K38 261)位于中牟县祥云寺村与管城区交界处接G310中牟段改建工程终点,路线向西沿西南绕城高速南侧下穿京广高铁、上跨京广铁路及南水北调中线工程后进入新郑市。路线向西经龙湖镇祥云路、下穿地铁2号线、上跨老G107后偏向西南,上跨大学南路(设古城村互通式立交)、郑尧高速进入二七区、新密市交叉区域。路线经樱桃沟南、新密白寨北、上跨郑登快速通道(设陈家沟互通式立交)偏向西北,在高庙村下穿郑少高速(设高庙村互通式立交)向西进入荥阳境内。路线经东林水泥厂南、古城社区、天瑞水泥厂北、龙门社区南,在崔庙镇徐老庄西与同步建设的国道234线郑州境国道310以南段(荥阳乔楼至崔庙段)改建工程相交,设置徐老庄互通式立交(只计入主线标准断面相关工程)到达本期施工图设计终点(桩号为K84 160)。路线向西经郑州市造纸印刷厂南侧通过,在朱岗村北侧后折向西北,与规划的焦平高速交叉,向西上跨S233折向西北,终点(桩号为K90 830)止于荥阳市刘河镇刘家门西与巩义交界处,接规划G310巩义段改线项目起点(该路段暂不实施)。路线全长52.745公里。
按照《郑州市人民政府关于环城货运通道建设有关问题的会议纪要》(〔2025〕19号)文件安排,考虑G310巩义段线位未定,本次建设暂不实施G234至巩义段,待巩义段线位确定后同步实施。由此,本期工程为路线起点至G234徐老庄互通立交主线结束处,全长46.047公里。其中,管城区境内5.991公里,新郑市境内12.379公里,二七区、新密市交叉区域13.803公里,荥阳市境内13.874公里。
相关延伸:
国道G310起点为江苏省连云港市,终点为甘肃省天水市的国道,走向平行连霍高速,经过江苏、山东、安徽、河南、陕西和甘肃6个省份,其中河南省经过三门峡、洛阳、郑州、开封、商丘等地,随着城市的发展,国道附近陆续变成了繁华区域,人们对生活要求不断提高,G310在各地都陆续进行改线,其中G310国道改线郑州区域分为巩义段、西南段、中牟段,目前中牟段在建中。

G310全线
此次改线最早出现信息的为2012年8月,郑州规划局发布郑州所有的道路跨南水北调桥梁规划,其中G310新线桥梁在绕城高速北侧,为目前规划的绕城高速辅道线路。

2012年郑州G310规划跨南水北调线路
2013年12月,龙湖镇2013-2030总体规划通过评审,总体规划显示G310主道连接新老107连接线,双湖大道、祥云路、泰山路与此道路互通。

龙湖镇2013-2030总体规划(2013版)
2013年3月8日,国务院批复了《郑州航空港经济综合实验区发展规划(2013-2025)》,首个国家级航空港在郑州诞生,郑州市总体规划跟着变更;2014年3月,政府批复了《郑州都市区总体规划(2012-2030)》,都市区总体规划首次显示G310走龙湖镇北侧祥云路,此都市区规划中的龙湖镇规划祥云路北侧无住宅,而龙湖镇总体规划中祥云路北侧还有大量住宅、学校等建筑。

郑州都市区总体规划(2012-2030)
2015年1月,郑州提出了都市区两环三十一放射的道路规划,规划显示G310一部分走龙湖北侧,一部分走新老107连接线,两条路穿过港区向东至开封。

都市区两环三十一放射
2015年同期,郑州交通委公布郑州基础设施平面图,图显示G310分两线,一部分走龙湖镇北侧,一部分走新老107连接线。

郑州交通委郑州基础设施平面图(2015年)
2015年7月,郑州财政局进行郑州G310西南段道路PPP项目招标,招标图上显示两套方案,方案一走龙湖镇北侧,方案二走老G107-新老G107连接线-中华路,并明确标识方案二比较绕,原规划沿新老G107连接线穿过港区向东至开封的线路已不复存在。

郑州财政局PPP招标
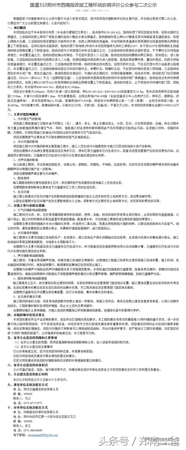
2016年6月,G310郑州西南段进行环评公示,公示显示穿过龙湖镇,走龙湖镇祥云路地面,3.533km长。

G310西南段进行第一次环评公示
环评公示后,龙湖镇居民向龙湖镇政府、新郑市政府、郑州市政府、河南省政府、国家环境督查组多次维权请愿,督察组对此问题进行督查,国家督查组回复通知建设单位充分考虑居民诉求,慎重对待G310祥云路段施工。

国家督查组督察
2016年11月,G310郑州西南段进行第二次环评公示,G310国道沿龙湖镇祥云路高架布设。

G310西南段进行第二次环评公示
2025年3月,郑州规划局发布G310西南段改建方案公示,沿祥云路高架布设。

G310郑州西南段改建方案(2025年)
2025年7月,郑州总体规划2010-2025(2025版)显示西南段走龙湖镇北部,沿祥云路布设。

郑州总体规划2010-2025(2025版)
2025年12月,二七区侯寨规划修编公示,G310走龙湖镇祥云路。

侯寨总体规划(2011-2030)2025年修订版
2025年12月底龙湖总体规划2025修编公示,显示G310国道与祥云路及双湖大道及新老107连接线三条道路连接。

龙湖镇总体规划(2013-2030)2025年修订版
2025年3月初,国道310线郑州西南段改建工程进行勘察设计招标。
2025年3月底,国道310线郑州西南段改建工程勘察设计中标公示。

龙湖镇祥云路上G310地勘

龙湖镇祥云路上G310地勘标识牌
2025年9月5日郑州交通委发布G310西南段施工招标、监理招标公告。

G310西南段施工招标
直至2025年10月16日郑州交通委发布G310西南段施工招标、监理中标公告显示:
国道310线郑州西南段改建工程施工招标于2025年10月09日10时30分(北京时间),在郑州市公共资源交易中心三楼第五开标室举行开标会议。根据招标文件规定,经招标人确定,现将中标结果公示如下:
SG01标段:
中标人:贵州省公路工程集团有限公司
中标价:464110995.42 元
SG02标段:
中标人:"中铁七局集团有限公司、中铁二十一局集团有限公司"联合体
中标价:944978650.99 元
SG03标段:
中标人:中铁十七局集团有限公司
中标价: 452174761.61 元
SG04标段:
中标人:"中建路桥集团有限公司、中天路桥有限公司"联合体
中标价:744326094.00 元
SG05标段:
中标人:北京鑫旺路桥建设有限公司
中标价:416184790.22 元
SG06标段:
中标人:正平路桥建设股份有限公司
中标价:315701996.49 元
郑州G310国道每南移一次就代表着郑州的框架又向南拉大了一步,从南三环至南四环,再从南四环至未来的龙湖镇祥云路高架,南移的间隔时间越来越短,郑州的快速发展有目共睹。也正是因为郑州的快速发展和规划的不协调,导致了G310国道郑州西南段改线方案长达六年的时间确定。只希望能加快施工进度,人民群众能早日走上此路,郑南的发展会更加迅速。
按照传统命名方式G310国道还为郑州南五环,而在2025年下半年记者曾采访郑州规划局,相关人员则表示郑州西五环及南五环为绕城高速辅道。当然,在现在郑州走一主一城三区四组团的道路、双城引领的模式下,五环在哪还有很大的意义吗?欢迎评论。
,
-
- 藕如何保存保鲜,怎样使莲藕保鲜 如何保存莲藕不变黑
-
2025-11-19 03:51:43
-
- 国外比较简洁的音乐播放软件(世界上第一款MP3播放器软件WinPlay3)
-
2025-11-19 03:49:28
-
- 动感单车相比公共器械优势|室内骑行的益处|动感单车单品推荐:野小兽、麦瑞克
-
2025-11-19 03:47:13
-
- 这部被迫改名删去“调教”二字的芳文社作品,没想到还意外合适?
-
2025-11-19 03:44:58
-
- 梦回台儿庄
-
2025-11-19 03:42:43
-
- 什么是bsc(什么是bsci认证)
-
2025-11-19 03:40:28
-
- 哈尔滨海拔高度是多少(哈尔滨海拔多少米)
-
2025-11-19 03:38:13
-
- 梁光烈的简单介绍
-
2025-11-19 03:35:58
-
- 扬速集团“白拿返现”涉嫌非法集资被立案!3658商城骗了688万人
-
2025-11-19 03:33:43
-
- 表格打印怎么铺满a4纸(excel表格打印怎么铺满a4纸)
-
2025-11-19 03:31:28
-
- 被做空澳优乳业冤不冤 王牌佳贝艾特添加牛乳糖羊奶粉人设崩了?
-
2025-11-19 03:29:13
-
- 面试问题及回答技巧(10个HR 通常提的一些面试问题,应该怎么回答?)
-
2025-11-19 03:26:58
-
- 开学典礼活动方案,新学期开学活动策划方案
-
2025-11-19 03:24:43
-
- 道光一生节俭,唯独在这件事上破了例
-
2025-11-19 03:22:28
-
- 铁盒枝江42度价格 红铁盒枝江酒
-
2025-11-18 18:24:46
-
- 生男生女计算器(预测怀孕生男生女计算器)
-
2025-11-18 18:22:31
-
- ??浆三白酒,浆水和白酒有冲突吗
-
2025-11-18 18:20:17
-
- 红高粱的作者是谁(红高粱的作者是谁人)
-
2025-11-18 18:18:02
-
- 七夕是什么节日,七夕是什么星座出生的
-
2025-11-18 18:15:47
-
- 家庭简单做披萨的做法
-
2025-11-18 18:13:32



中国十大黑恶县城(中国十大黑恶县城有哪些)
【石井四郎的女儿还在吗】石井四郎女儿石井春海怎么死的?
元世祖忽必烈,一个在中国历史上留下了深刻印象的人物
世界上最贵的香烟,好彩香烟(60万一盒)
中国最严格的监狱(中国最严监狱排名)
中国最穷的十大城市,排名第一的是贵阳
中国“素质最差”三个省排行,国内“素质最差”省有哪些
中国十大超穷省会城市排行榜 贵阳第一
十大抗日小说排行榜 让你热血澎湃的经典之作
中国最狠十大监狱(女子监狱怎么解决需要)