腾讯的使命愿景及价值观:54页腾讯公司人力资源与组织管理体系
腾讯的使命愿景及价值观:54页腾讯公司人力资源与组织管理体系
分享职场干货,提升能力!
为职场精英打造个人知识体系,升职加薪!
腾讯人力资源与组织管理体系

目录
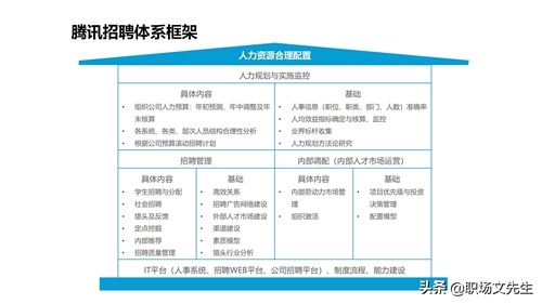
1、使命、愿景、价值观及总体架构
2、腾讯COE的特点及实践
3、腾讯HRBP特点及实践
4、腾讯SDC特点及实践

腾讯的使命愿景及价值观


腾讯视员工为企业的第一财富


腾讯人力资源体系演变




































什么是“掌握组织成长的节点”
组织的设计是为实现业务战略和目标服务的,组织能力的建设是HR BP重要的职责之一。“掌握组织成长的节点”需要关注以下三个方面。
1、成长的节奏。公司业务、产品现在发展到什么阶段,与之相对应的,团队中的人和组织是否匹配,鼓点准不准,节奏和步调是不是一致?
2、人才地图。公司现在最缺什么关键人才,缺的人在行业或什么地方?什么时候应该装进来。
3、组织设计。现在的组织结构和人员编制是否满足业务的发展?岗位与岗位之间流程如何衔接?业务负责人的管理幅度合不合理?











如何拿到分享的源文件:请您关注、转发,然后私信本头条号“文米”2个字,按照操作流程,专人负责发送源文件给您。
-
- 零公里润滑油 X 中正摩检 战略签约会暨联名机械师发布会圆满落幕!
-
2025-12-25 08:45:50
-
- 10大儿童电动车品牌名单 电动童车牌子哪个好(Maigoo)
-
2025-12-25 08:43:36
-
- 最不缺的,就是“牛群当县长”这类人
-
2025-12-25 08:41:21
-
- 中国2023十大新青年榜单公布 肖战、迪丽热巴跻身榜单
-
2025-12-25 02:52:26
-
- 全国各地年夜饭大揭秘,珠海交警除夕夜怎么过直接曝光
-
2025-12-25 02:50:22
-
- 河南旅游,十大必去景区,老君山上榜
-
2025-12-25 02:48:18
-
- 琼州海峡跨海大桥:打破利益枷锁,揭秘千亿工程背后的经济博弈
-
2025-12-25 02:46:13
-
- 探索全球十大酒店,第一位至今无人居住
-
2025-12-25 02:44:09
-
- 凡人修仙传:十大功法秘诀,修炼可达长生,敢问道友修炼几种了?
-
2025-12-25 02:42:05
-
- 漫威和DC十大最动感的动画片盘点
-
2025-12-25 02:40:00
-
- 新乡十大特色小吃
-
2025-12-25 02:37:56
-
- 2023年十大月饼品牌排行榜,您最喜欢哪一家的品牌?
-
2025-12-25 02:35:52
-
- 山西太原十大旅游景点攻略
-
2025-12-25 02:33:48
-
- 河北抗战老区:沧州南皮县
-
2025-12-24 16:02:34
-
- 有面粉就能做的零食,香甜酥脆,吃一口太上瘾,操作简单,没吃够
-
2025-12-24 16:00:19
-
- 印象|四川民居
-
2025-12-24 15:58:05
-
- 一起来看看吧,海洋深处的6种怪鱼,看看它们的长相到底有多可怕
-
2025-12-24 15:55:51
-
- 常见昆虫——黄粉虫
-
2025-12-24 15:53:36
-
- 15条生命的背后:重庆公交坠江之殇,我们都应该站出来!
-
2025-12-24 15:51:22
-
- 专科专业分类讲解(上)
-
2025-12-24 15:49:08



中国十大黑恶县城(中国十大黑恶县城有哪些)
【石井四郎的女儿还在吗】石井四郎女儿石井春海怎么死的?
元世祖忽必烈,一个在中国历史上留下了深刻印象的人物
世界上最贵的香烟,好彩香烟(60万一盒)
中国最严格的监狱(中国最严监狱排名)
中国最穷的十大城市,排名第一的是贵阳
中国“素质最差”三个省排行,国内“素质最差”省有哪些
中国最狠十大监狱(女子监狱怎么解决需要)
中国十大超穷省会城市排行榜 贵阳第一
十大抗日小说排行榜 让你热血澎湃的经典之作