见义勇为奖金多少钱?还可以享受哪些待遇?
见义勇为奖金多少钱?还可以享受哪些待遇?
随着人们受教育水平提高,观念也跟着时代变化而变化。现如今,见义勇为、挺身而出的事情比较常见,这些愿意伸出援助之手的人心地也非常善良。在夏天,天气炎热时,人们通常都会去有水的地方玩耍,但是有水的地区一般都是有危险存在,特别是对于不会游泳的人来说。

因此,在每年夏天的时候,也能看到某某落水,被周边的人见义勇为获救的报道。这还算是比较幸运的,被人救上来了。如果在人烟稀少的地方,又不知道水性,这种情况是非常危险的。因此,建议大家千万不要去不知道水性的地方游泳,以免发生意外事故。
近日,相信大家都刷到了“胡友平见义勇为事迹”,针对她这样的行为,苏州市追授她为“见义勇为模范”称号。这份称号也会被人们所记住,同时也警惕当代年轻人,是时代的楷模。对于她的不幸离世,我们都是怀着悲痛的心理,其家人心里会比我们更难受。好在,当地有关部门追授了荣誉称号。
关于被追授为“苏州市见义勇为模范”,很多人关心的是授予这个荣誉称号之后有用什么,对其家庭有没有帮助。

据了解,见义勇为不仅是被社会认可与支持,还包括一些奖励方面等。那见义勇为奖金多少钱?
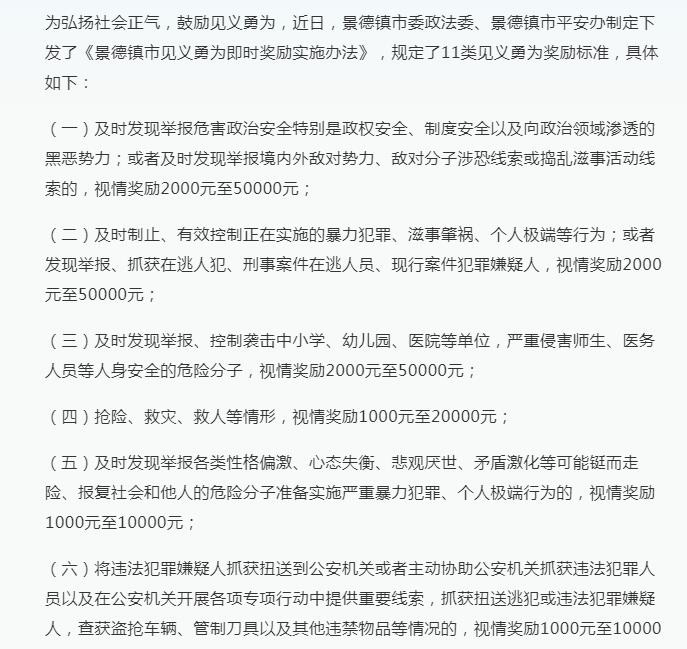
根据各省市公布的“见义勇为奖励办法”来看,不同地区的奖励金额是不一样的,这主要和当地经济有关。近期,江西景德镇公布了见义勇为即时奖励办法,针对抢险、救灾、救人等情形,视情奖励1000元至20000元。而根据2022年苏州公布的“见义勇为称号评定”通知内容了解到,获得市“见义勇为模范”称号的个人,奖励人民币4万元。

而从胡友平追授的称号来看,属于苏州市“见义勇为模范”,因此将给予其家庭4万元的奖励。但是奖励再多,也换不回鲜活的生命,其家人肯定都不想要这个奖金,希望的人能够平安健康的活着。
见义勇为除了有奖金之外,还可以享受哪些待遇?
据了解,不同地区见义勇为可以享受的待遇不同,大致可以分为以下几个方面:
1、颁发荣誉证书
针对见义勇为行为,会根据见义勇为事迹的突出程度,颁发不同等级的荣誉证书。

2、物质奖励
会给以一次性奖金,奖金多少会根据情形来确定,每个地区有一个激励标准。除了一次性奖金之外,节日还会进行慰问,家庭困难的有关部门会提供补助。
3、社会保障
对符合条件的见义勇为人员及其家庭,当地有关会提供生活方面的保障,比如家庭困难的,会纳入城乡低保范围,或者可以申请专项救助等,具体以各地政策为准。
总之,见义勇为是一种高尚的品质,它体现了人们对他人生命和安全的关注,以及对社会公共利益的责任承担。给每一位见义勇为的市民点赞!
#见义勇为#
-
- 过年红包不能乱发,这些讲究要注意~
-
2026-02-06 12:03:05
-
- 被吹上天的“竹木纤维板”,是智商税吗?来客观地谈谈感受
-
2026-02-06 12:00:51
-
- 宝莲灯里“最美三圣母”下海了?出演大尺度影片,令人唏嘘毁童年
-
2026-02-06 11:58:36
-
- 25张极具魔性的视错觉照片,比大卫·科波菲尔更能迷惑你的眼睛
-
2026-02-06 11:56:22
-
- “海葵”又双叒登陆!华南持续警惕!上海近期多阵雨
-
2026-02-06 11:54:07
-
- 云南有座倭塚,日本想花10亿移回,当地人:一颗泥土都别想带走
-
2026-02-06 11:51:53
-
- 叙利亚面临美国经济制裁:中国如何应对挑战?
-
2026-02-06 11:49:40
-
- 项羽为什么没有霸占吕后?
-
2026-02-06 11:47:25
-
- 羡慕了!这6条家庭幸福标准,你家中了几个?
-
2026-02-06 11:45:10
-
- 盘点韦德之道3中的那些惊艳配色!花里胡哨的还挺好看?
-
2026-02-06 11:42:56
-
- 南宁至上海特快,途经井冈山,T78次列车耗时23小时4分钟
-
2026-02-06 11:40:42
-
- 南海英雄王伟的英勇事迹与失踪真相
-
2026-02-06 11:38:27
-
- 豫剧表演艺术家王素君,周口人,亦生亦旦,小生戏代表性人物
-
2026-02-05 19:48:44
-
- 姓氏头像|龙的传人丨简约大气丨中国红丨微信头像
-
2026-02-05 19:46:29
-
- 年轻人“四大皆空”:逃避现实还是勇敢选择?
-
2026-02-05 19:44:15
-
- 刘耀文从TF家族到时代少年团的闪耀之族
-
2026-02-05 19:42:01
-
- 领略石家庄七大美食排行榜,吃过四种才没白去!
-
2026-02-05 19:39:46
-
- 凰叔说楼,开发商为何要“捂盘惜售”?
-
2026-02-05 19:37:32
-
- 华为荣耀9x手机的优缺点,入手须知
-
2026-02-05 19:35:18
-
- 广东省高职院校最新排名公布!顺德职院第8,深圳信息职院第1
-
2026-02-05 19:33:03



中国十大黑恶县城(中国十大黑恶县城有哪些)
【石井四郎的女儿还在吗】石井四郎女儿石井春海怎么死的?
元世祖忽必烈,一个在中国历史上留下了深刻印象的人物
世界上最贵的香烟,好彩香烟(60万一盒)
中国“素质最差”三个省排行,国内“素质最差”省有哪些
中国最严格的监狱(中国最严监狱排名)
中国最穷的十大城市,排名第一的是贵阳
中国最狠十大监狱(女子监狱怎么解决需要)
中国十大超穷省会城市排行榜 贵阳第一
十大抗日小说排行榜 让你热血澎湃的经典之作