贝昂声控风扇说明书(贝昂智能声控循环风扇)
贝昂声控风扇说明书(贝昂智能声控循环风扇)
其实夏天在空调房进行通风是很必要的,如果一直关着门窗,房间就相当于一个“大闷罐”,室内外空气无法交换,空气质量越来越差。所以,最好的解决办法,就是入手一台高品质的空气循环扇。

跟普通的电风扇不同,空气循环扇不是对着人吹,而是对着“房间”吹,可以最大限度让房间空气流动起来,平衡温度的同时更新室内的空气。
所以循环扇即使不对着人吹,也能让屋子里从闷热变清新,均衡冷气,提升空调效率,起到快速降温的作用。
好的循环扇,能让你在家就能吹到山间的自然风,每天都像在度假一样舒服。

宅sir就在以性价比、舒适度、噪音大小、耗电量、方便程度等方面为考量的前提下,为大家推荐这款——贝昂声控式循环扇Pro。

这款风扇真的满足了我对智能风扇的各种想象。
它吹出来的风,柔柔的轻抚到身上,让人宛如置身雨后森林,在家就能享受到山间的自然风,炎热瞬间就消解了一大半。

5~10米超长距离有效送风,开着的时候,整个房间都能感受到凉意。

可以放在客厅或者角落,不用对着人直吹。晚上睡觉的时候,就不用担心会因为直吹而觉得不舒服了。

重要的是,一年四季都可以配合空调使用,让空调的冷/热气更均匀,真正实现全屋换气,非常实用。
夏天,可以配合空调使用,利用循环效果,让空调冷气自上而下充分循环,平衡室温,避免冷风吹面或者冷热不均。
冬天时也大有用处,配合取暖器使用,辅助热流循环,让暖流迅速充满整个房间,也是real实用啦~

而且用循环扇平衡室温后,也减轻了空调负担,反而更节能省电了。更贴心的是,贝昂声控式循环扇Pro非常的智能及人性化,所有操作无需连网,无需 APP,用语音就可以直接控制。
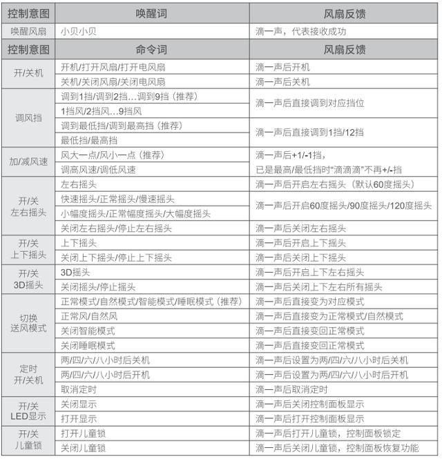
使用时只要叫一声“小贝,小贝”,就能和它对话,实现开机、送风、调档、定时、转头、关机等等功能,实现了"能张嘴、就不用动手“的理想躺平生活。

不过虽然语音已经这么方便了,这款循环扇还是配了一个遥控器,和触控功能。当有人休息不方便用语音时,这功能就很是贴心啦。
而且遥控器是可以磁吸到风扇背面的,既不占地方,又不怕乱丢,这细节也是爱了。

触控面板,字体大,图案指引清晰,傻瓜式操作,非常方便。

除此之外,贝昂声控式循环扇Pro还有一个超级贴心的智能温感模式,甚至不用开口下指令,它就能根据室内温度的变化,自己自动调整好适当的风速。
这个功能晚上用更方便,每过半小时,温度就会自动调低半度,不用担心室温和体温双下降而导致受凉,放心酣睡一整晚。

12档风速风量可以随心定制,满足任何时候的需要~

还可以60度、90度、120度上下左右摆头,整体就是全方位摇头晃脑,不管你在哪里,都能被很好地照顾到!

高度也可以自由调节,有83厘米和71厘米两个档位,在沙发上躺着或坐着,都能适应~
这台风扇的小细节很多,包括为了安全起见,网罩缝隙细密,防止触摸到扇叶。

还特别设置了儿童锁功能,真的很贴心。


一年四季都能用
不需再夏用冬收
循环扇和普通风扇最本质的区别,在于耗电量基本不变的情况下,利用强风力,让房间里的风形成循环,赶走憋闷,迅速鲜活整屋空气。

这款贝昂空气循环扇PRO,利用涡轮增压螺旋风道,吹出来的涡轮风,能有效搅拌室内空气,将整个房间的空气都循环起来,让整个房间都凉下来。

春季使用,可以使室内的空气如同户外一样鲜活清新;夏季搭配空调使用,可以迅速降低和平衡室内的温度;秋季搭配加湿器使用,拥抱滋润每一天;冬季搭配电暖器或空调制暖使用,暖房效果更快更均匀。
循环扇是名副其实的四季扇。


风力强、风距远、噪音小
自动调节温度,节能环保
送风能力是评价循环扇的重要标准,送风能力强,家里的空气才能循环起来。
贝昂采用超静音无刷直流变频电机,能输出持久磅礴动力,带来强劲风力。

配合大倾角螺旋扇叶,彻底消除了风迎面直吹的生硬和噪音,输送出宽幅自然柔凉风,让人仿佛身处田野之中,说不出的惬意与舒适。
而它的定向塑风导流罩,能将澎湃气流聚拢,形成5-10米超长有效送风距离,可以直接放在客厅或者角落,避免了直接对着人吹的不适感。

看到这,你可能会想问,“风吹得这么大,耗电和噪音肯定飙升吧?”
贝昂空气循环扇PRO采用的是直流变频电机,能很好地减震降噪;非对称的扇叶则不易产生共震,双层加厚聚风腔更是能有效吸收噪音,所以噪音不大。

低风档的声音真的非常小,比如1-2档,即便睡眠也可以忽略。
在中高档位下,贴脸距离大概 50-70分贝,分贝大小类似人低声耳语。离远些时,只能说无论是白天在家、还是晚上睡觉,都很难察觉。
它既安静又省电。因为它1档功率仅2.9瓦,每天开10个小时,一个月才 0.87 度电(仅作参考,具体以实际使用为准)。


智能声控
12档风速可调节
高度可升降
普通风扇一般只有遥控(包括连接APP或蓝牙)或触控2种方式,而这台贝昂空气循环扇PRO除了以上两种方式之外,还有一项:直接声控。
不需要连网,也不需要连接APP,只要对着它说话下指令,就能控制它了。开关、摇头、调风速,任何你想要实现的功能,只用跟它说一声就行了。

直接操控风扇的秘密是内置了离线语音芯片,采用双麦阵列算法,和神经网络唤醒和识别技术,这项高科技使得即使没有网络和音箱,智能也时刻在线。

通过声控,直达低风档(3档),中风档(6档),高风档(9档)。
有时候懒得动,不想动手,喊一声就行。
但需要说明的是,贝昂的声控需要按照预设的指定口令进行,不能随意更改口令,有60种 常用口令。虽然看语音识别表挺长的,但仔细一看全是基本用语,像开关机、调档位、摇头这种。识别精度,准确度也是挺准确的。

相比传统风扇,空气循环扇的多风档选择非常实用。贝昂空气循环扇PRO就有3档摇头模式和12级风档随心调节。

自带高度升降功能,在71-83cm之间调节。

贝昂空气循环扇的品质和颜值,颜值党一定会爱不释手。
纯白和纯黑的外观,带有极简的日系设计感,轻微磨砂质感和触感,配合下方金属环,非常高级。

大小适中,不管是摆放在客厅还是卧室,都能感受到从生活中流淌出来的美好。

拆装非常方便,易于清理。逆时针扭动网罩将其取下,即可对内部扇叶进行拆取、清洁工作。

贝昂声控式循环扇Pro原价899元,旗舰店现在折后仍然需要499元,宅sir给大家争取到了超优惠活动价,399元就可以把这台四季可用、懂人话的贴心小贝带回家啦~
反正自从入了这款循环扇,果断把家里的老款电风扇闲置了,智能声控真的太太太爽啦!!!夏季准备换风扇的家庭,一定不要错过!


微信ID:TrendsZaijia006
微信ID:TrendsZaijia010
后台回复“转载”,获取转载须知
,
-
- 鄂尔多斯羊绒大衣便宜嘛(鄂尔多斯羊绒大衣最多直降4000元)
-
2025-10-19 05:29:24
-
- 香港迪士尼乐园推荐旅游路线(中山人走港珠澳大桥游玩攻略)
-
2025-10-19 05:27:09
-
- 南阳市第六完全学校高级中学召开月考总结表彰暨学法指导大会
-
2025-10-19 05:24:54
-
- 陈睿求变,B 站依旧艰难
-
2025-10-19 05:22:39
-
- 蓝盈莹官宣分手,前男友从顶流沦为垫底,娱乐圈最惨男星,凉了?
-
2025-10-19 05:20:24
-
- 安徽省宁国市概况
-
2025-10-19 05:18:09
-
- 你知道京A00001车主是谁吗?靠卖冷饮起家,与赵本山平起平坐
-
2025-10-19 05:15:54
-
- 南京哪个区最富哪个区最穷,溧水排名出乎意料!
-
2025-10-19 03:16:26
-
- 汶川地震事件的英雄人物(故事:抗震英雄受重伤)
-
2025-10-19 03:14:11
-
- 佛教的“卍”这个字怎么读?其实背后大有学问,别闹笑话
-
2025-10-19 03:11:56
-
- 霸占热搜的放生,比杀生可怕多了
-
2025-10-19 03:09:41
-
- 北宋名相——吕端,赵光义的托孤重臣,难得糊涂是一种人生智慧
-
2025-10-19 03:07:26
-
- 屯溪汽车站在市区吗(屯溪汽车站变迁记)
-
2025-10-19 03:05:11
-
- 香港娱乐圈叱咤风云人物(香港娱乐圈小个子大佬的风流史)
-
2025-10-19 03:02:55
-
- 武汉好的月子中心在哪里(盘点十大月子中心)
-
2025-10-19 03:00:40
-
- 南加州旅游攻略必去景点推荐(加州这13个美到极致的景点)
-
2025-10-19 02:58:25
-
- 最好的千元手机(性能最强的三款千元机推荐)
-
2025-10-19 01:19:14
-
- 与女主播发生关系被敲诈的住持已被注销戒牒
-
2025-10-19 01:16:58
-
- 靠鸟粪发家的国家,瑙鲁共和国
-
2025-10-19 01:14:44
-
- “火树银花合,星桥铁锁开。”唐诗里这样描绘长安的新春盛景。现在
-
2025-10-19 01:12:29



赵薇真实身份是日本人
男人喜欢亲你私下代表什么呢!
细讲男朋友是怎么做你的!
陈翔六点半球球被按在桌上的视频最突出的就是大胸
男生为什么会吃女生的小兔兔,小兔子被吃会觉得痛吗?
男朋友摸自己女朋友的肚子意味什么