广州多家凉茶店被查
广州多家凉茶店被查
俗话说" 大病看医生,小病喝凉茶 "
每当夏日炎炎
老广喜欢来一杯凉茶解暑

你通常是自己煲凉茶喝
还是街边凉茶铺买来喝?
注意❗❗❗
近日
广州市市场监管局发布
2024 年第 7 期食品安全监督抽检信息显示
多家凉茶店的凉茶被检出药品成分
严重损害了消费者的生命健康安全

多家凉茶店为增功效违法 " 加料 "
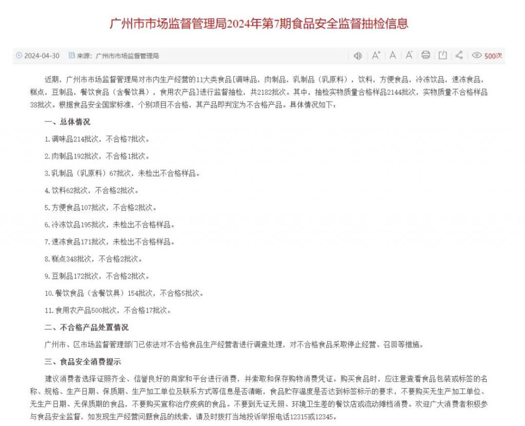
抽检信息显示,市场监管部门对市内生产经营的 11 大类食品 [ 调味品,肉制品,乳制品(乳原料),饮料,方便食品,冷冻饮品,速冻食品,糕点,豆制品,餐饮食品(含餐饮具),食用农产品 ] 进行监督抽检,共 2182 批次。实物质量不合格样品 38 批次,其中多家凉茶店的凉茶被检出药品成分。

↑ 点击图片查看更多抽检信息
其中 ↓↓↓
在广州市增城强劲凉茶店抽样的 " 咽喉茶 ",以及在广州市番禺区桥南街劲力凉茶店抽样的 " 清热解毒茶 ",均检出麻黄碱,国家要求不得检出。
在广州市番禺区沙湾蔡瑞满凉茶店抽样的 " 菊花酸枣仁茶 ",检出番泻苷 A、番泻苷 B,国家要求不得检出。


什么是麻黄碱?
市场监管部门介绍,麻黄碱又称麻黄素,是一种生物碱。临床用于预防支气管哮喘发作和轻症的治疗,消除鼻黏膜充血所引起的鼻塞等。
此外,它还是常用的手术升压药品。但如果用药过量,会产生精神兴奋、失眠神经过敏、心肌收缩等不良反应的风险。
药品往往都有两面性,麻黄碱可以通过化学工艺制成冰毒,因此被纳入我国一类易制毒化学品进行管制。

番泻苷 A、番泻苷 B
番泻苷 A、番泻苷 B 是番泻叶的主要化学成分。《食品安全法》第三十八条规定,生产经营的食品中不得添加药品,但是可以添加按照传统既是食品又是中药材的物质。列入保健食品原料目录的原料只能用于保健食品生产,不得用于其他食品生产。也就是说,属于食品的凉茶,不得添加药品。
广东省市场监管局发布警示
禁止凉茶非法添加药品
4 月 11 日,广东省市场监管局发布食品安全风险警示,禁止凉茶非法添加药品。近几年,少数不良商家为了提高凉茶对感冒、" 清热解毒 "" 降火 "" 祛湿 " 等功效以吸引消费者、提高销量,违法在凉茶中添加西药。
为规范凉茶制售,广东省市场监管局发布食品安全风险警示:凉茶经营需依法取得食品经营许可证,按食品经营许可范围经营,相关经营者需严格落实食品安全主体责任,防控食品安全风险。
在凉茶加工制作过程中添加含有化学成分的西药属于违法犯罪行为。如发现食品违法犯罪行为,请及时拨打投诉举报电话12110、12345、12315。
消费者饮用凉茶应注意事项
1. 从正规渠道购买凉茶饮用。消费者饮用凉茶时,要通过正规合法渠道或在具备相关资质的店铺中进行购买,必要时可查看凉茶产品的标签标识是否正规、合法,凉茶店铺是否依法取得食品经营许可的资质等。
2. 不应过度迷信对凉茶功效的宣传。凉茶不是药物,广大消费者在饮用凉茶时,应把凉茶当作普通食品看待,不应追求或过度迷信商家对其功效方面的宣传。
3. 饮用凉茶也有禁忌。凉茶毕竟是中草药制成,饮用时要注意因人制宜。脾胃虚寒、老人、小孩、孕妇和哺乳期的妇女要慎服。即使是健康人,过度饮用凉茶轻者脾胃不适,重者会诱发胃肠道疾病。因此凉茶不能滥服,更不宜以治疗为目的长期服用。
消费者如发现凉茶店存在无证经营的情况,或怀疑凉茶店有非法添加违禁物质的违法行为,要及时向公安机关或市场监管部门举报。
两家幼儿园餐具不合格
此外,值得关注的是
两家幼儿园餐具检出不合格项目
在广州市番禺区南村镇樟边幼儿园抽样的 " 碗 ",检出大肠杆菌,标准要求不得检出;
在广州市洛浦街广奥幼儿园抽样的 " 碟 ",阴离子合成洗涤剂(以十二烷基苯磺酸钠计)项目不合格。


应不得检出!
市场监管部门介绍,大肠菌群是国内外通用的食品污染常用指示菌之一。食品中检出大肠菌群,提示被致病菌(如沙门氏菌、志贺氏菌、致病性大肠杆菌)污染的可能性较大。
阴离子合成洗涤剂,是我们日常生活中经常用到的洗衣粉、洗洁精、洗衣液、肥皂等洗涤剂的主要成分,其主要成分十二烷基苯磺酸钠,是一种低毒物质,在消毒企业中广泛使用,但是如果餐(饮)具清洗消毒流程控制不当,会造成洗涤剂在餐(饮)具上的残留。《食品安全国家标准 消毒餐(饮)具》(GB 14934-2016)规定,采用化学消毒法的餐(饮)具的阴离子合成洗涤剂应不得检出。
广州市市场监管局表示
市、区市场监督管理部门已依法
对不合格食品生产经营者进行调查处理
对不合格食品采取停止经营、召回等措施
欢迎广大消费者积极参与食品安全监督
如发现生产经营问题食品的线索
请及时拨打当地投诉举报电话
12315 或 12345
-
- 陈情令壁纸 - 看客散去唯你我不忘,与君在身旁,别来无恙
-
2025-10-19 19:04:13
-
- 普京亲自做工作,打开了西方的一个重大缺口
-
2025-10-19 19:01:58
-
- 苹果一代神机,落幕了
-
2025-10-19 18:59:43
-
- IPO现场检查通关率仅15%
-
2025-10-19 18:57:28
-
- “真我”手机海外用不了?事先无提示被指“太坑”
-
2025-10-19 18:55:13
-
- 美国有多少航母(美国11艘超级航母都在哪里)
-
2025-10-19 17:02:29
-
- 神秘的修真者是否存在?揭秘上海修真者渡劫之谜#民间故事
-
2025-10-19 17:00:14
-
- 《老九门》5部番外电影,陈皮阿四版本广受好评,而张启山版最烂
-
2025-10-19 16:57:59
-
- 唐玄宗李隆基传奇的一生是怎么样的?和我们有一些人很相似
-
2025-10-19 16:55:44
-
- 不起眼的大葱,有6种咋吃都不够的做法,要试试,味道惊艳
-
2025-10-19 16:53:29
-
- 北京首都机场官网公告(移动端功能再升级)
-
2025-10-19 16:51:14
-
- 今年两会开幕在即,2025年金融领域提案回复情况怎么样?涉及多个焦点问题,来
-
2025-10-19 16:49:00
-
- 一场飞盘相亲局如何展开?相亲平台透露通过活动成为情侣的概率
-
2025-10-19 16:46:44
-
- 张朝阳:人活着就是要折腾啊
-
2025-10-19 16:44:29
-
- 住进养老院,重庆前首富,彻底想开、放下了
-
2025-10-19 16:42:14
-
- 三线系列之55:湖北化肥厂,中国石化湖北化肥厂
-
2025-10-19 15:20:44
-
- 从一个马桶,看佛山东莞的“牌局”
-
2025-10-19 15:18:29
-
- 梆梆两拳,Netflix打回市值
-
2025-10-19 15:16:14
-
- 高考志愿万元圆梦卡:高价代偿,不如前置规划
-
2025-10-19 15:13:59
-
- 网红沈丹个人简历(乡愁沈丹23岁生下女儿)
-
2025-10-19 15:11:44



赵薇真实身份是日本人
男人喜欢亲你私下代表什么呢!
细讲男朋友是怎么做你的!
陈翔六点半球球被按在桌上的视频最突出的就是大胸
男生为什么会吃女生的小兔兔,小兔子被吃会觉得痛吗?
男朋友摸自己女朋友的肚子意味什么