杭州市养老保险最低标准(2025年杭州市五险一金待遇)
杭州市养老保险最低标准(2025年杭州市五险一金待遇)
杭州市作为浙江省省会,也是沿海地区经济发达地区,有网友好奇在杭州上班,单位交了五险一金,可以享受什么待遇呢,本期话题就逐一讲解2025年杭州市五险一金具体交费和待遇情况。
五险一金:是指城镇职工养老保险、职工医保、 生育保险、工伤保险、失业保险和住房公积金,其实职工医保和生育保险已经合并。

一、 杭州市城镇职工养老保险
根据杭州市人社局官网数据,目前职工养老保险缴费基数上下限3957元和19785元,在岗职工平均工资6595元,养老保险计发基数也是6595元,个人选择最低缴费基数3957元,在职人员月交3957×8%=316.56元;灵活就业人员月交:3957×20%=791.4元
个人选择3957缴费基数,一直按照最低档次交费,交15年,60岁退休待遇:
基础养老金:(6595 6595×缴费指数0.6)÷2×缴费年限15×1%=791.4元
个人账户养老金:(3957×8%×12月×15年)÷计发月数139=410元
未来60岁退休金是791.4 410=1201.4元
个人选择缴费基数更高,缴费年限更长,那么退休待遇就会直线上升,养老保险提倡多交多得,长缴长得。
养老保险退休年龄:男性都是60岁,女职工50岁,女干部和灵活就业女性都是55岁。

杭州社保五险缴费比例
二、 杭州市城镇职工医疗保险
在职职工交费比例是缴费基数2%,灵活就业人员职工医保交费比例10.5%
职工医保门诊待遇:
起付线:在职起付线1000元,退休职工起付线300元
报销比例:
三级医院:在职职工报76%,退休报82%(三级医院类似省人民医院级别)
其他医院:在职职工报80%,退休报86%
社区医院:在职职工报86%,退休报92%
比如在职员工去三级医院看门诊,门诊花费2100元,其中自费项目花费250元,那么可以报销(2100-250-起付线1000)×76%=646元(医保基金支付),个人自付1454元,这个自付部分可以刷个人医保卡支付。

职工住院待遇:(起付线不区分是否退休,大家都一样)
三级医院:起付线800元,4万以内费用:在职报82%,退休报86%;4万-36万之间,在职报88%,退休报92%,超过36万以上费用,统一报90%
其他医院:起付线500元,4万以内费用:在职报84%,退休报88%;4万-36万之间,在职报90%,退休报94%,超过36万以上费用,统一报90%
社区医院:起付线300元,4万以内费用:在职报88%,退休报92%;4万-36万之间,在职报92%,退休报96%,超过36万以上费用,统一报90%
比如:早期肝癌,在三级医院住院花费14万,自费药5万元,医保报销范围费用9万,那么职工医保可以报销:
针对40000元部分:(40000-800)×82%=32144元
剩余50000元部分,可以报销50000×88%=44000元
住院总共花费14万,医保报销76144元,个人自费5万,自付13856元。
职工医保实际报销比例,很大程度上取决于自费药使用高低。

杭州西湖
三、 城镇职工生育保险
根据《杭州市职工生育保险办法》规定:妊娠期、分娩期、产褥期发生的生育医疗费用,由医保基金支付,如果生育费用花费超支,超支4000元以内个人自付,超过4000以上由医保基金支付。
四、 城镇职工失业保险:
个人失业保险费缴满一年以上,被单位解雇,非自己辞职,已经办理失业登记,有求职意愿,可以去人社局申请失业保险金,领取待遇是企业职工最低工资标准的80%,目前杭州市区是1824元/月、桐庐县、淳安县和建德市领取标准1656元/月
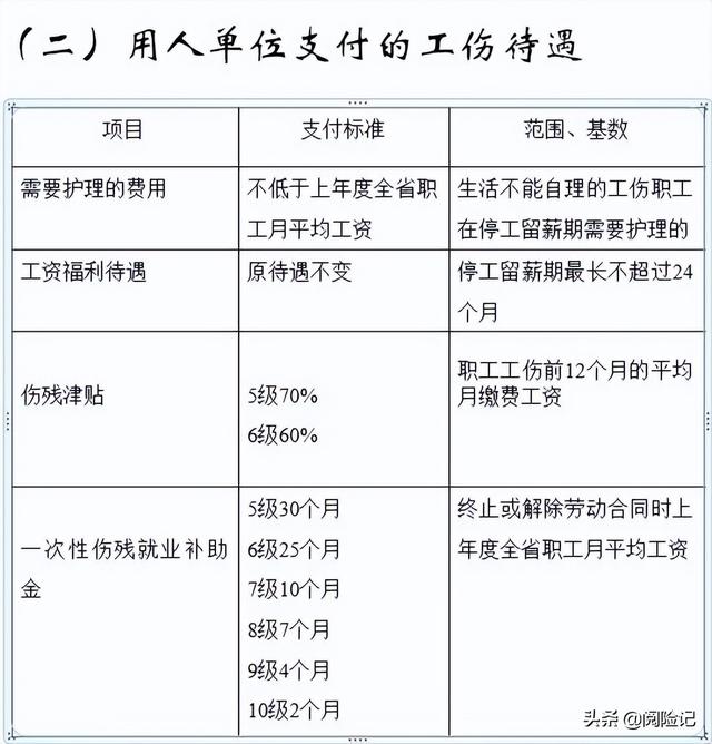
五、 城镇职工工伤保险
个人因为工作原因出现伤亡,被人社局认定为工伤的,可以享受如下待遇:
根据《工伤保险条例》第39条规定:
住院医疗费用、康复治疗费用、安装辅助器具费用,工伤保险基金可以全额支付
住院伙食补助费:当地最低工资35%补助,外地就医交通食宿费用按当地机关单位一般差旅费标准补助。
另外伤残补助金标准:

伤残补助
工伤身故赔偿标准:

工亡补助金
根据国家统计局数据:2025年城镇居民人均可支配收入47412元,一次性工亡补助金就有948240元,另外加上丧葬费和供养亲属抚恤金。
用人单位支付的工伤待遇:

工伤待遇
六、住房公积金
杭州市公积金缴存上限32077元,下限2010元,其中桐庐县、淳安县、建德市下限为1660元,缴存比例5%-12%
目前杭州市公积金贷款和商业贷款利率对比:

数据来源:杭州市住房公积金管理中心官网
看完觉得有用,记得点个赞 收藏啊。
,
-
- 从化一日游最佳地点(广州从化自驾一日游景点有哪些?)
-
2025-11-10 17:48:17
-
- 吸血怪兽太吓人(美洲最神秘的吸血怪兽)
-
2025-11-10 17:46:02
-
- 天津工业大学是几本,天津工业大学是一本还是二本
-
2025-11-10 17:43:47
-
- 高新技术企业认定管理办法 国科发火(高新技术企业认定管理工作指引)
-
2025-11-10 17:41:32
-
- 手机无法连接电脑(手机无法连接电脑蓝牙)
-
2025-11-10 17:39:17
-
- 中国教师节的来历,教师节的由来400字左右
-
2025-11-10 17:37:02
-
- 怎么制作qq透明皮肤(电脑皮肤怎么弄成透明的)
-
2025-11-10 17:34:47
-
- 木字旁的字(木字旁的字有哪些?)
-
2025-11-10 17:32:32
-
- 狗豆子会长在猫身上吗?猫身上狗豆子怎么去除
-
2025-11-10 17:30:17
-
- 脆弱的变化(脆弱的变化最终辑高清下载)
-
2025-11-10 17:28:02
-
- 玉溪香烟价格表图大全2025(玉溪香烟价格表图大全2025年份)
-
2025-11-10 13:55:58
-
- 怎么织围巾,如何织围巾教程
-
2025-11-10 13:53:43
-
- 年轻人手上长老年斑(年轻人手上长老年斑该注意事项)
-
2025-11-10 13:51:28
-
- 从广州出发到海南旅游,有哪些线路可以
-
2025-11-10 13:49:13
-
- 雪貂(雪貂可以养吗)
-
2025-11-10 13:46:58
-
- 连云港旅游景点怎么预约的预约详细流程
-
2025-11-10 13:44:43
-
- 少女割礼(割礼节女孩)
-
2025-11-10 13:42:28
-
- 朱珠个人资料(将门名女朱珠低调结婚背后的瓜)
-
2025-11-10 13:40:13
-
- 金马奖颁奖礼发生了什么(金马奖变自嗨奖)
-
2025-11-10 13:37:58
-
- 双子和摩羯座匹配程度是多少「当双子座跟摩羯座结婚」
-
2025-11-10 13:35:43



赵薇真实身份是日本人
男人喜欢亲你私下代表什么呢!
细讲男朋友是怎么做你的!
陈翔六点半球球被按在桌上的视频最突出的就是大胸
男生为什么会吃女生的小兔兔,小兔子被吃会觉得痛吗?
男朋友摸自己女朋友的肚子意味什么