郑州楼盘4年不交房(郑州一楼盘团购房却要)
郑州楼盘4年不交房(郑州一楼盘团购房却要)
河南商报记者 张丽 李斯琦
延期交房近4年的河南省煤田地质局(下文简称 煤田地质局)团购房亚太绿博·田园,在临近交房时,购房者却被告知房价已不是原先约定的约5700元/平方米,而是补齐至7900元/平方米才能交房。
承建此项目的开发商亚太地产表示,根据其与煤田地质局签订的《商品房团购项目合作开发合同书》,核定价格为7900元/平方米有理有据、合理合法。
具体详情如何?为此,河南商报记者展开了深入调查。
亚太绿博田园交房维权事件原委

日前,河南商报记者在约定地点见到了业主李先生,李先生告诉河南商报记者:“此次团购是从2013年开始的,当时河南省煤田地质局为了给员工谋福利,准备组织一波针对职工的团购房。”

李先生讲道:“最开始承接该项目的是局里的下属开发公司河南吉利房地产开发有限公司,我们的钱最初是交给吉利公司的,在2015年开发商变更为亚太地产后,我们都是把钱直接交给局机关服务中心,由他们盖章出具收据,他们再根据施工节点支付给开发商。”

随后,业主李先生向河南商报记者出示了自己的六张缴款收据条。收据条中清晰记录:
第1次,2013年12月2日,3万元,收款方河南吉利房地产开发有限公司;
第2次,2015年5月22日,12万元,收款方河南吉利房地产开发有限公司;
第3次,2015年7月15日,15万元,收款方河南省煤田地质局机关服务中心;
第4次,2016年2月28日,15万元,收款方河南省煤田地质局机关服务中心;
第5次,2025年9月6日,7万元,收款方河南省煤田地质局机关服务中心;
第6次,2025年3月26日,85000元,收款方河南省煤田地质局机关服务中心;
共计605000元。据业主李先生介绍,自己买的是120平的房子,按照当时局里给约定的房价5700元/平方米,自己已经付了约90%的总房款,现在临交房,却得到了煤田地质局的通知,称价格变成7900元/平方米,业主们都表示无法接受。

另外,李先生还向河南商报记者表示:“我们团购的职工只有少部分的人和局里签的有协议,大部分都是局里给的收据条,连协议都没有。之所以一直给局里交钱,一方面因为当时收款催的比较急,交钱晚的团购房名额就会被拿走,另一方面,也是出于对公家单位的信任。”
那么,对于补齐差价才可交房,亚太地产是如何回应的呢?
价格定为7900元/平方米,开发商回应:合理合法

4月23日,亚太地产一卢姓负责人在接受河南商报记者采访时表示:“我们和煤田地质局签订的是开口合同,合同上没有约定的具体房价。”
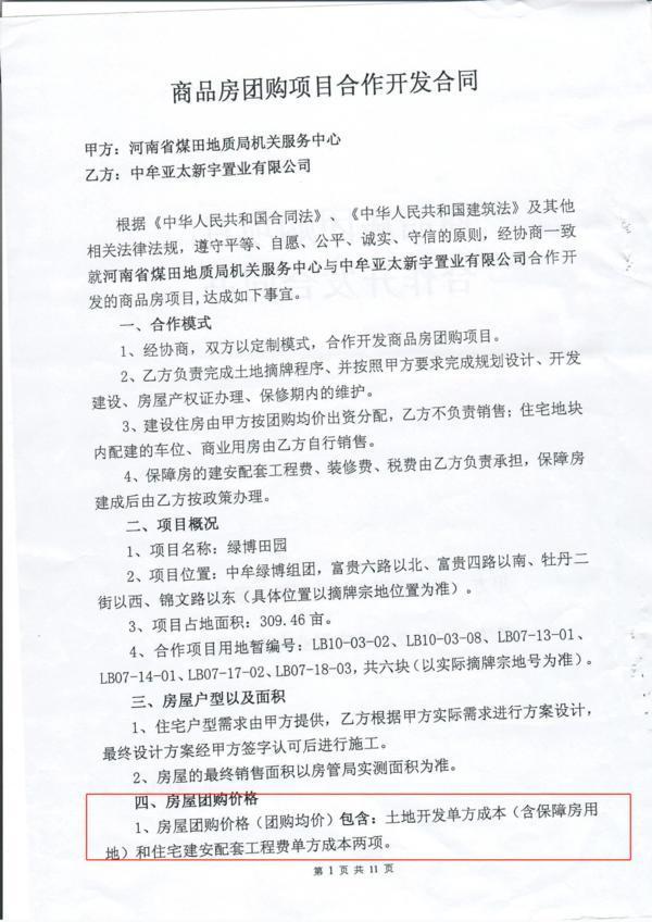
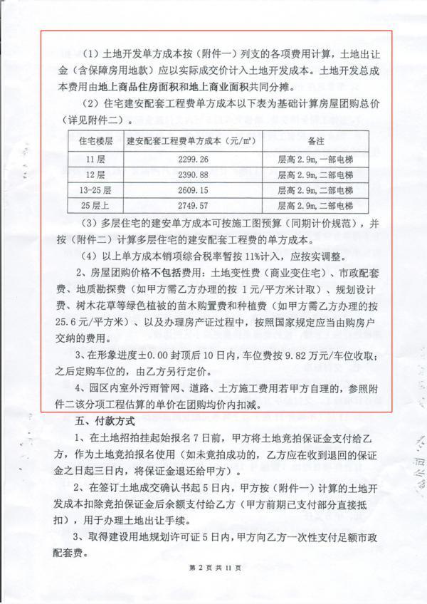
根据双方签订的《商品房团购项目合作开发合同书》,房屋团购价格(团购均价)包含土地开发单方成本(含保障房用地)和住宅建安配套工程费单方成本两项。


该名负责人解释道:“我们并不知道煤田地质局给员工5700元/平方米的团购价,因为这个合同在付款过程中,煤田地质局是按进度节点给我们付款,不是我们针对职工来收的钱,其实他们收员工多少钱,我们是不太清楚的。”
当河南商报记者询问定价7900元/平方米的依据时,卢姓负责人表示:“除了土地、建安、政策等方面的影响,最主要的原因是煤田地质局未能及时付款造成我们的财务成本大幅增加。7900元/平方米的价格是我们内部通过专业核算得出的最终价格,里面有很多专业东西组成。”
值得注意的是,该名负责人提到,煤田地质局未能及时向亚太地产支付相关款项,河南商报记者就此继续展开了追问。
“按照合同约定,煤田地质局付款已经多次严重违约。截至2025年10月,煤田地质局仅支付19.6亿元,亚太地产已经垫资超9亿元,这也是致使项目停滞、开发陷入困境的主要原因。”该名负责人说。
另外,据该名负责人介绍,除了受疫情、政策、扬尘管控等影响,延期交房的另一个重要原因是,其拿到的地块都不是净地,其中三块地还要进行土地变性,从商业用地变成住宅用地,这些前期工作就花费了两、三年的时间。
据悉,中牟亚太新宇置业有限公司在中牟县拿到的8宗地块,此前均是河南省煤田地质局的土地,在双方共同签订了《商品房团购项目合作开发合同书》后,由乙方负责土地的摘牌程序。

据了解,除了亚太地产,当时煤田地质局团购房项目还邀请了其他地产企业参与合作洽谈,但最终该团购房合作项目被亚太地产获得。
开发商称煤田地质局付款严重违约?煤田地质局:坐地起价,将通过法律途径解决
4月23日同日,河南商报记者来到了河南省煤田地质局,项目办李主任向记者表达了他的观点:“这个事情最开始,是单位为了解决职工住房问题才展开的,但由于吉利公司开发经验不足,才找其他开发商进行合作。当时采用的是竞争性谈判的方式,一家一家谈的,非公开招标。”
之所以会选择亚太地产进行合作,李主任告诉河南商报记者:“当时另外两家地产公司给的价格大概是6200元/平方米,亚太给的价格是5300-5600元/平方米,局里结合亚太地产之前做团购房的经验,故选择了和亚太进行合作。”
李主任还表示:“多余出来的6.5万平方米保障房房源,建设资金并没有明确。开发商说这些房源是他们的,按道理说这个建设资金应该是他们出,但他们打政策的擦边球,当时郑州市取消了保障性住房,变更成住宅,加上容积率的变化,多出来的房源大概有400多套,他们想卖,但建设资金还让我们出,这个资金我们是背负不起的。”
至于煤田地质局为什么签下这个开口合同?李主任向河南商报记者描述了当时的场景:“我们当初就是太过于信任亚太地产了,一方面是由于他们有做团购房的经验,另一方面,亚太的负责人当时给我们拍着胸脯做承诺,我们也没想到最后一片诚意落得如此结果。”
李主任向河南商报记者表示:“商人逐利是本性,这无可厚非,但亚太地产这样的行为让我们无法接受。每平米涨2000元,总共就是几个亿,这根本是种坐地起价的行为。”
河南商报记者梳理后发现,亚太地产与煤田地质局的主要矛盾点如下:
1)对于7900元/平的房价,煤田地质局如何看待?
煤田地质局:地块总共分为八期,一、二期在2025年大约1000多套房子具备交付条件,其他地块还在建设的过程中,开发商提出涨价,我们认为其提出涨价的理由不充分,而且要的价格离奇,局里向亚太地产要7900元/平米的涨价依据,对方也不给我们提供。
2)第三方核价公司核算出的约6100元/平米的价格,亚太地产和煤田地质局各持怎样的态度?
亚太地产:卢姓负责人向河南商报记者表示:“煤田地质局请了第三方核价公司,核定价格为6100多元每平米,但是该核价公司算出的价格十分不专业,很多漏项没有算进去,我们并不认可这个价格。”
煤田地质局:“我们引进了第三方核价公司,第三方核价公司出具核价报告,我们三方还共同签署了协议书,对于核价公司出具的报告,我们是认可的。目前该协议书已经递交给我们的律师团队。”据李主任介绍,该第三方核价公司为北京信永中和会计师事务所。
3)亚太地产提出的煤田地质局付款多次违约,煤田地质局对此持怎样的看法?
煤田地质局:我们目前支付的金额是19个亿左右,目前付款进度占总房款的75%-80%,剩下的钱是交房之后支付的。至于亚太说的替我们垫资9个多亿,纯属坐地涨价,完全不合理。如果没有妥善的协商结果,我们将通过法律途径解决此事。
4)对于协商没有结果,亚太将出售房源的做法,煤田地质局将作何反应?
煤田地质局:他们要对外销售的事情,我们并不知情,如果无法谈妥,我们将通过法律途径解决此事。
近日,河南商报独家报道了多起团购房遇困的事件,前有啟福城6000多户团购房业主无家可归,现有煤田地质局近3000户业主收房维权。原本是职工福利的团购房,如今却变成了维权房,落得如此境地。
(编辑 吉倩倩 刘梦鸽)
,
-
- 湖南永州江永女书文化(读懂凄美神秘的江永女书文化)
-
2025-10-12 01:36:56
-
- 翟欣欣一审宣判、退还前夫千万遗产!原告:接着追究刑事责任
-
2025-10-12 01:34:41
-
- 一个大丧逼卡通形象,是怎么征服中文互联网的?_ZAKER新闻
-
2025-10-12 01:32:26
-
- 南京市拍婚纱照哪家好(南京婚纱照排名榜)
-
2025-10-11 23:41:58
-
- “水十条”出台在即 概念股“水涨船高”
-
2025-10-11 23:39:43
-
- 世界手表品牌排行榜,百达翡丽(3000万每年产一只)
-
2025-10-11 23:37:28
-
- 主办方辟谣周杰伦演唱会 10 万可合影:不存在收费合影、点歌
-
2025-10-11 23:35:13
-
- 宋汶霏:婚后幸福时光变味,温柔丈夫变家暴男,27岁因癌症离世
-
2025-10-11 23:32:58
-
- 陈独秀幼子陈鹤年悲情一生:早年劝父亲越狱遭痛斥,晚年客死香港
-
2025-10-11 23:30:43
-
- 上海市拆迁村庄名单(上海市2025年最新拆迁村名单出炉)
-
2025-10-11 23:28:28
-
- 父母离世,妹妹远在美国,如今67岁子然一身的葛优才是人间清醒
-
2025-10-11 23:26:13
-
- 欧洲动力电池“全村的希望”, 错失宝马百亿大单
-
2025-10-11 23:23:58
-
- 清朝时期的布政使,职责范围有多大相当于现在的什么职务
-
2025-10-11 23:21:43
-
- 韩国人看大阅兵让人震撼(15次大阅兵见证国力壮大)
-
2025-10-11 21:22:21
-
- 风暴中的中融信托,涉资金池项目!停兑产品规模或未超 1000 亿
-
2025-10-11 21:20:06
-
- 北大学生弑母案凶手吴谢宇被判处死刑,这起悲剧背后更引发深思
-
2025-10-11 21:17:51
-
- 钱泳辰影视学校大起底:8 万 8 包进组,学员可贷款交学费
-
2025-10-11 21:15:36
-
- 报道称华为今年或将重返 5G 手机市场
-
2025-10-11 21:13:21
-
- 比低薪更可怕的,是永远戒不掉的“打工思维”
-
2025-10-11 21:11:06
-
- 刘德华的儿子究竟是谁?居然有这么大的能量!
-
2025-10-11 21:08:51



赵薇真实身份是日本人
男人喜欢亲你私下代表什么呢!
细讲男朋友是怎么做你的!
陈翔六点半球球被按在桌上的视频最突出的就是大胸
男生为什么会吃女生的小兔兔,小兔子被吃会觉得痛吗?
男朋友摸自己女朋友的肚子意味什么