“鼠头鸭脖”事件是个怎么回事?出来结果来了!
“鼠头鸭脖”事件是个怎么回事?出来结果来了!
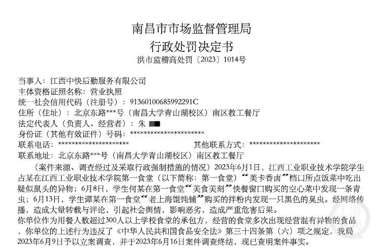
“鼠头鸭脖”事件是指2023年6月初发生在江西工业职业技术学院的一起食品安全事件。据报道,该校一名学生在食堂用餐时,发现饭菜中有一块形状类似于老鼠头部的异物,引起了公众的广泛关注和质疑。

事件曝光后,江西省市场监督管理局、南昌市市场监督管理局、江西省教育厅等多个部门组成联合调查组,对事件进行了深入调查。经过多次检测、比对和分析,最终确认该异物确实是老鼠头部。

事件发生后,江西中快后勤服务有限公司被罚款10万元,并被没收违法所得1325.5元,三名责任人也被处以不同程度的罚款。

反响
这起事件引起了社会各界的广泛关注和反思,食品安全问题再次成为公众关注的焦点。食品安全不仅关系到人民群众的生命健康和身体安全,也直接影响到国家经济和社会的稳定发展。因此,加强食品安全管理和监管,保障公众的食品安全,是我们每一个人都应该关注和努力的事情。
三点问题
首先,这起事件反映出了食品生产、加工、销售等环节的管理不到位。一些企业为了追求利润最大化,不顾消费者的身体健康,采取不正当手段生产、加工、销售食品,如使用过期原料、添加有害物质等,严重损害了消费者的权益。因此,加强食品生产、加工、销售等环节的管理和监管,建立完善的食品安全监管体系,是保障食品安全的重要措施。
其次,消费者也应该提高自身的食品安全意识,选择正规的食品销售渠道,避免购买来源不明、质量不可靠的食品,同时注意食品的保存方式和食用方法,避免因误食有毒食品而导致身体健康问题。
最后,政府和相关部门应该加大对食品安全问题的监管力度,建立健全的食品安全法律法规体系,加强对企业和个人的监管和处罚力度,提高违法成本,从而有效遏制不良商家的行为,保障公众的食品安全。
结语
总之,食品安全问题是一个长期而复杂的问题,需要政府、企业和消费者共同努力,才能够真正解决。我们每一个人都应该关注和重视食品安全问题,从自身做起,共同维护食品安全,保障人民群众的身体健康!
注:图片来源于网络
喜欢的读者大大,希望可以点个关注,感谢支持!
-
- 越南国土面积有多大?相当于我国哪个省?
-
2025-12-06 07:29:41
-
- 全球首例基因编辑婴儿诞生,引发人类未来命运的思考
-
2025-12-06 07:27:26
-
- 千古一帝,秦始皇的一生
-
2025-12-06 07:25:11
-
- 龙应台为何突然 “变调”?当年香港大学的演讲事件历历在目
-
2025-12-06 07:22:56
-
- 酷鸟浏览器邀请码分享 酷鸟浏览器邀请码获得及使用方法
-
2025-12-06 07:20:41
-
- stand up to是什么意思?
-
2025-12-06 03:25:23
-
- 自制花肥指南:变废为宝,滋养繁花
-
2025-12-06 03:23:08
-
- 主流数码博主钟文泽开箱Redmi K50电竞版和AMG版,评价是好看
-
2025-12-06 03:20:53
-
- 张丽颖:85花旦的璀璨绽放,主流奖项下的实力认证
-
2025-12-06 03:18:38
-
- 原海军学院政委——左爱
-
2025-12-06 03:16:23
-
- 一名公务员出轨女同事,露骨聊天记录曝光:吃奶门
-
2025-12-06 03:14:08
-
- 手艺人聊聊红椿木
-
2025-12-06 03:11:53
-
- 《魔鬼考卷》:无限流悬疑佳作,与魔鬼同行,能否获得永生?
-
2025-12-06 03:09:38
-
- 中美金融战分析
-
2025-12-06 03:07:23
-
- 张维为,复旦之光还是复旦之耻?
-
2025-12-06 03:05:08
-
- 禁毒小知识|珍爱生命,远离毒品
-
2025-12-05 23:30:43
-
- 官宣!质量最可靠的十大B级车:凯美瑞遗憾丢冠,雅阁红旗H5上榜
-
2025-12-05 23:28:28
-
- 炖猪蹄别乱放香料了,只需这4种料,猪蹄软烂入味,鲜香没腥味
-
2025-12-05 23:26:13
-
- 叶梓萱其身材火辣,被网友冠以“宅男女神”的称号!
-
2025-12-05 23:23:57
-
- 推荐3款用苹果制作的美食,香味浓郁,当早餐当点心都超棒
-
2025-12-05 23:21:42



赵薇真实身份是日本人
男人喜欢亲你私下代表什么呢!
细讲男朋友是怎么做你的!
陈翔六点半球球被按在桌上的视频最突出的就是大胸
男生为什么会吃女生的小兔兔,小兔子被吃会觉得痛吗?
男朋友摸自己女朋友的肚子意味什么