北工大真的很差吗?数据告诉你真相
北工大真的很差吗?数据告诉你真相
欢迎在今日头条关注@城市情报栈。
还没到六月,关于高考的话题就已开始热了起来。最近,在一些论坛和群里,北京工业大学成了热门话题。
在很多人眼里,北工大似乎很差,可以作为保底方案。持这种观点的,大多是985院校毕业的,从外地考到北京、或者在外地上大学毕业后进京工作,压根看不上北工大这样的学校,觉得自己是学霸,自己的孩子也一定能考个好大学。
这就有点过于乐观了。首先,自己是学霸,并不意味着下一代的孩子就一定成绩好,也许是学渣呢,还是要有心理准备的。想考上北京工业大学,也没那么容易,别太高估自己了。
本文希望用客观的数据,为大家呈现一个真实的北工大。
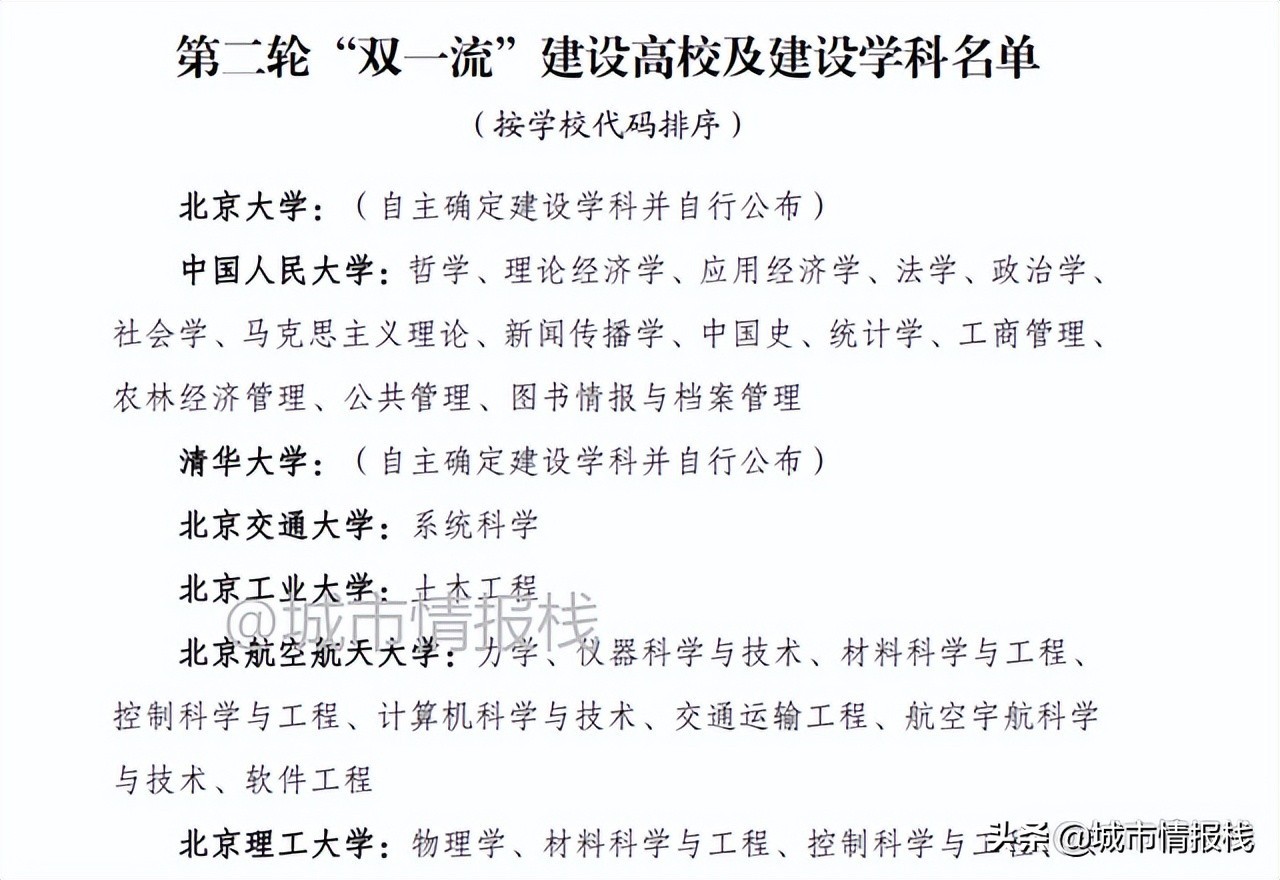
双一流
我们习惯于给大学贴标签,之前是211、985,如今是“双一流”。
北工大就是曾经的211院校、今天的双一流高校。
今年2月份,教育部公布了第二轮双一流名单。

北京共有34所高校上榜,北京工业大学就是其中之一。
作为北京市属高校,北工大能入选211、双一流,说明学校水平还是可以的吧。
排名
估计有些人对双一流没什么概念,我们再来看更为直观的大学排名。
正好,最近软科发布了2022中国大学排行榜,这是目前高校中比较在意的一个排名了。

从上述榜单中可以看出,北京工业大学排在第63名,这是个什么水平呢?看看前后的学校就明白了,排在北工大之前的是北京邮电大学,排在北工大之后的是北京化工大学。
如果只看北京高校排行榜,北工大排名12,前面分别是清华、北大、北航、北师大、北理工、人大、农大、北科大、北交大、石油大学、北邮。北京化工大学、地大(北京)、华北电力、矿大(北京)、北林等学校则排在北工大之后。
当然,一个排行榜而已,并不能完全客观地反映学校的实力,仅供参考。
其实,高考的录取分数线更有参考价值。
分数线
我们在北工大的官网上可以查到2021年北京地区的录取分数线。
其中,中外合作办学有些特殊,我们重点看前三类。
不限选考科目的,比如法学、英语等文科类专业,录取平均分为599分,在北京全市考生中排名8145;最低分589分,排名9653。
必须选考物理的,比如材料、计算机、土木等工科类专业,录取平均分为600分,在北京全市考生中排名8015;最低分出现在机械、材料、土木和交通运输等专业,为585分,在全市排名为10264。热门专业比如计算机科学与技术,录取平均分619,排名5479。
物理化学选考一门的,如生物、应用化学等理科类专业,平均分584分,全市排名10409;最低分578,排名11319。
根据网上查到的信息,2021年北京市高考报名人数为5.17万。
从上述数据看,如果在北京高考,想考上北工大,需要在全市排名前20%左右;部分热门专业,需要排在前10%左右才稳妥。
家长和考生,需要有一个清醒的判断,可别低估了难度。
生源
看过分数,再来看北工大的生源。根据北工大公布的2021年本科新生大数据,排在Top7的高中为:
首都师范大学附属中学,北京市八一学校,顺义牛栏山一中,北工大附中,北京市第十二中,北大附中,北交大附中。

这些学校全都是北京市示范性高中,参考@城市情报栈文章《北京各区教育实力比拼:示范性高中对比,差距甚大,有待平衡》。比这些学校水平更差的高中,还有很多吧。这意味着什么?上个好高中,并不能保你一定能考个比北工大好的大学,很多学生怕还考不上呢。
综合上述数据,我们可以得出结论,在北京,想考上北工大,也并不容易。当然,对于那些成绩在前10%的学生而言,可以无视;但对于更多的考生和其家长而言,要调整心态了。
延伸阅读:
2022年,顺义教育的5大看点
从首都核心区引进两所名校!北京经开区正在增强教育实力
引进海淀百年名校,已正式揭牌!顺义教育实力再增强
补教育短板!朝阳从海淀引进名校,哪个区域将受益?
北京的大学正在向外转移,优质教育资源花落谁家?10个地区将受益
首批向雄安疏解的高校和医院,位置、面积、建设时间表都确定了
-
- 绿色不止是“原谅绿”,豆沙绿清新又减龄,让人一秒沦陷
-
2025-12-18 00:45:55
-
- 流逝的经典:“帽子歌后”凤飞飞
-
2025-12-18 00:43:40
-
- 2025年见!成都五环高速新动态
-
2025-12-18 00:41:26
-
- 二战各国一个团有多少人,八路军一个团编制竟然有这么多人
-
2025-12-18 00:39:12
-
- 池黄高铁为谁而建?如今看宁安城际是合肥强省会战略的缩影
-
2025-12-18 00:36:57
-
- 中国高铁事故合集
-
2025-12-18 00:34:43
-
- 三黑和土地
-
2025-12-18 00:32:29
-
- 藐视证监会的琼民源
-
2025-12-18 00:30:14
-
- 二战时期的日军97式坦克根据资料试验500米只能击穿17毫米装甲
-
2025-12-18 00:28:00
-
- 真的会上瘾!这些腐女必修的耽美广播剧,你听过几个?
-
2025-12-18 00:25:46
-
- 魅族超低调发布魅蓝U10、U20手机,899元起、8月28日开卖
-
2025-12-17 01:27:29
-
- 全国十余座方特主题乐园恢复开放 释放多项惠民福利
-
2025-12-17 01:25:14
-
- 不可错过的潮汕小吃,鲎粿!
-
2025-12-17 01:23:00
-
- 月薪9K+?深圳辅警的待遇怎么样?
-
2025-12-17 01:20:46
-
- 向阳小学:植根阳光课堂 打造阳光团队
-
2025-12-17 01:18:32
-
- 青云志片头曲主题曲张杰《浮诛》歌词
-
2025-12-17 01:16:17
-
- 科比为什么叫黑曼巴?
-
2025-12-17 01:14:03
-
- 藤井美菜,是你的菜吗?
-
2025-12-17 01:11:49
-
- 每日识一物 每日学一物(三叶青)
-
2025-12-17 01:09:35
-
- 保育员工作久了能转幼师吗?
-
2025-12-17 01:07:20



中国十大黑恶县城(中国十大黑恶县城有哪些)
【石井四郎的女儿还在吗】石井四郎女儿石井春海怎么死的?
元世祖忽必烈,一个在中国历史上留下了深刻印象的人物
世界上最贵的香烟,好彩香烟(60万一盒)
中国最严格的监狱(中国最严监狱排名)
中国最穷的十大城市,排名第一的是贵阳
中国“素质最差”三个省排行,国内“素质最差”省有哪些
中国最狠十大监狱(女子监狱怎么解决需要)
中国十大超穷省会城市排行榜 贵阳第一
十大抗日小说排行榜 让你热血澎湃的经典之作