个人手机号码被标记怎么免费查询与取消?电话标记消除方法与入口
个人手机号码被标记怎么免费查询与取消?电话标记消除方法与入口
视频加载中...
私人手机号码被标记诈骗电话怎么取消?座机电话来去电时显示骚扰电话或广告推销如何消除?无论是手机号码还是固定电话,如果被标记了错误的名称要怎么解除?免费查询与取消号码标记的入口在哪里?针对这些问题,我们来聊一聊消除电话标记的方法,希望对大家有所帮助。
电话被标记后出现的名称各种各样,有公司名称或店名,也有企业或单位名字,还有快递外卖、房产中介、保险理财等等,有些业务电话还被标记为广告推销、骚扰电话,甚至被标记为诈骗电话等等,针对不同的名称标记,我们区别对待,如果是公司或商家的业务电话出现错误标记,我们可以请正显网络科技,认证号码直接显示自己公司名称或店名,这样不仅轻松解决号码错误标记难题,还非常有利于公司业务的正常开展。
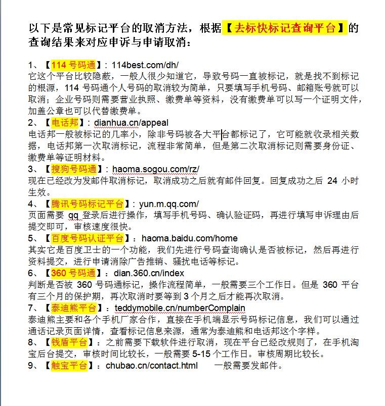
如果是私人号码被标记错误,我们需要申请取消或解除,具体的操作方法是:首先我们通过百度搜索找到:去标快号码标记查询网,这是免费查询与取消电话标记的网站入口,打开网页输入号码,点击查询按钮一键免费查询号码标记来源,常见号码标记平台有10多个,比如腾讯管家、电话邦、114号码百事通、泰迪熊移动、360卫士、搜狗号码通等等,根据去标快标记查询结果去对应平台申诉消除。
电话被标记需要取消,如果自己不熟悉电脑不会操作,或者自己太忙没时间亲自处理,可以请正显网络科技协助申请取消错误标记,这样就可以轻松快速解除号码标记难题

个人号码标记取消

电话标记解除方法

诈骗电话

快递外卖

广告推销

骚扰电话

公司名称
-  
					  - 灯芯草:大自然的精巧匠人
- 
								2025-09-28 01:21:30 
 
-  
					  - 【家庭小实验】孩子在家就能看火山爆发了!
- 
								2025-09-28 01:19:15 
 
-  
					  - 《刘老根》大舞台门票卖不出,最便宜都要680元,最贵近千元
- 
								2025-09-28 01:17:00 
 
-  
					  - 早安春城|昆明至罗平“赏花专列”来啦
- 
								2025-09-28 01:14:45 
 
-  
					  - 养老保险补缴需要缴纳滞纳金吗?滞纳金由谁出?
- 
								2025-09-28 01:12:30 
 
-  
					  - 淘宝电商代运营公司十大排名
- 
								2025-09-28 01:10:15 
 
-  
					  - 李沁为什么就是不红?看完网友分享,一言难尽!
- 
								2025-09-28 01:07:59 
 
-  
					  - 酒店大厨分享空心菜的家常做法,一菜两吃,夏天不可错过的美食
- 
								2025-09-28 01:05:44 
 
-  
					  - 俄罗斯母亲河 - 伏尔加河
- 
								2025-09-28 01:03:29 
 
-  
					  - 从顶流到全崩,被嘲“最丑童星”的王莎莎:看脸的世界真可怕
- 
								2025-09-27 21:34:17 
 
-  
					  - 喀赞其民俗村是个彩色的小城,最吸引人的是“马的”和手工冰淇淋
- 
								2025-09-27 21:32:13 
 
-  
					  - 龙珠中超级赛亚人形态排行榜,最强形态能虐爆超蓝
- 
								2025-09-27 21:30:09 
 
-  
					  - 36岁泰国最美变性人要结婚!穿蕾丝裙少女感爆棚,神兽公主都来了
- 
								2025-09-27 21:28:05 
 
-  
					  - 他是最好玩的街头画家,用简单的小涂鸦,让100多万人追随
- 
								2025-09-27 21:26:00 
 
-  
					  - 四版《倚天屠龙记》豆瓣评分,曾舜晞版竟非最低,邓超版才是心酸
- 
								2025-09-27 21:23:56 
 
-  
					  - 渣男最常用的8个微信昵称
- 
								2025-09-27 21:21:52 
 
-  
					
					
					  
						- 一举斩获三项大奖!这是戴玉强“最认真的一次创作”,12首名曲带你感受经典的
- 
								2025-09-27 21:19:48 
 
-  
					  - 苏有朋《倚天屠龙记》播出19年,剧中11位美女演员,当年谁最美?
- 
								2025-09-27 21:17:44 
 
-  
					  - 《RE0:第二季》五大魔女已经露脸,艾姬多娜或许是最善良的一个
- 
								2025-09-27 21:15:40 
 
-  
					  - 央视、湖南卫视、河南卫视,“五四”晚会嘉宾公布,你最期待谁?
- 
								2025-09-27 07:27:24 
 



 中国十大黑恶县城(中国十大黑恶县城有哪些)
中国十大黑恶县城(中国十大黑恶县城有哪些) 【石井四郎的女儿还在吗】石井四郎女儿石井春海怎么死的?
【石井四郎的女儿还在吗】石井四郎女儿石井春海怎么死的? 元世祖忽必烈,一个在中国历史上留下了深刻印象的人物
元世祖忽必烈,一个在中国历史上留下了深刻印象的人物 世界上最贵的香烟,好彩香烟(60万一盒)
世界上最贵的香烟,好彩香烟(60万一盒) 中国最严格的监狱(中国最严监狱排名)
中国最严格的监狱(中国最严监狱排名) 中国最穷的十大城市,排名第一的是贵阳
中国最穷的十大城市,排名第一的是贵阳 中国十大超穷省会城市排行榜 贵阳第一
中国十大超穷省会城市排行榜 贵阳第一 十大抗日小说排行榜 让你热血澎湃的经典之作
十大抗日小说排行榜 让你热血澎湃的经典之作 中国最狠十大监狱(女子监狱怎么解决需要)
中国最狠十大监狱(女子监狱怎么解决需要) 中国“素质最差”三个省排行,国内“素质最差”省有哪些
中国“素质最差”三个省排行,国内“素质最差”省有哪些