印迹之沛县
2026-04-03 08:08 来源:网络 点击:
印迹之沛县
今天
2025徐州“两会”拉开帷幕
徐州日报联合
沛县县委宣传部
沛县融媒体中心
推出“两会”特别报道
“印迹之沛县”
12个专题聚焦沛县
高质量完成“十四五”规划目标任务
奋力推进中国式现代化沛县新实践
取得新成效
全文如下
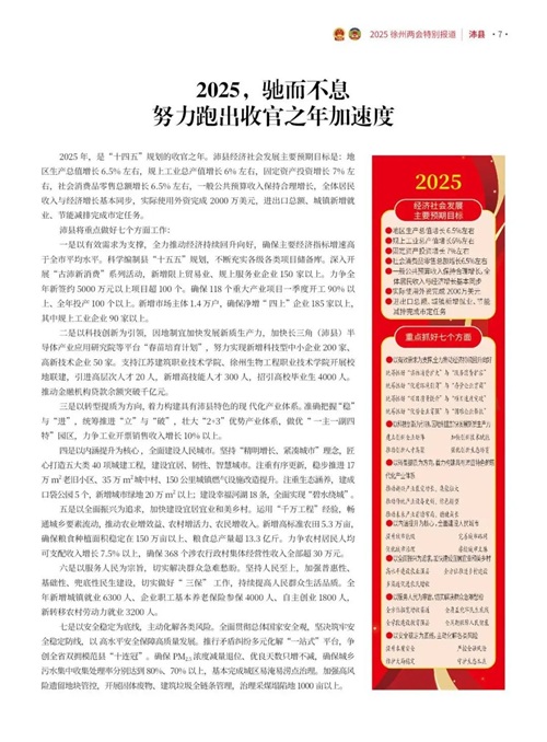
(点击图片可放大查看)




























来源:徐州日报
相关标签:
上一篇:寻味|北京稻香村年货上市 新推“奶皮京八件”
下一篇:没有了
下一篇:没有了
-
- 寻味|北京稻香村年货上市 新推“奶皮京八件”
-
2026-04-03 08:06:31
-
- 小兔子简笔画,可爱的幼儿创意画小兔子,兔子儿童画,快来收藏吧
-
2026-04-03 08:04:17
-
- 豪威首发1200万像素车用图像传感器,为何曲“高”和寡?
-
2026-04-03 08:02:03
-
- 国际排联关注中国女排老对手日本 36岁荒木绘里香再当队长
-
2026-04-03 07:59:48
-
- 北京平谷有哪些旅游景区
-
2026-04-03 07:57:34
-
- T7785次列车由杭州至兰溪,耗时2小时23分钟,记忆中的金千铁路
-
2026-04-03 07:55:20
-
- “灯火辉煌!西安城墙灯会点燃冬日浪漫!”
-
2026-04-03 07:53:05
-
- 中国制造的全球首列碳纤维地铁列车在山东青岛正式投入商业运营
-
2026-04-03 07:50:51
-
- 中川梨花:只要病娇美人颜值够,三观跟着五官跑
-
2026-04-03 07:48:37
-
- 栉风沐雨,阎良关山中学迎来八十年校庆!
-
2026-04-03 07:46:23
-
- 要下雪了!江西雨雪要“上线”,部分地区将出现暴雪
-
2026-04-03 07:44:08
-
- 阳光力天建筑装饰有限公司“跑路”问题得到解决宣布告一段落了
-
2026-04-03 07:41:54
-
- 亚洲第一人!宁泽涛百米自由泳夺冠
-
2026-04-03 07:39:40
-
- 刑事案件开庭后判决书多久送达?
-
2026-04-03 07:37:25
-
- 特朗普公开机密文件,是报恩小肯尼迪还是别有用心?
-
2026-04-03 07:35:11
-
- 索尼IMX600 CMOS图像传感器datasheet
-
2026-04-03 07:32:57
-
- 你并不一定完全了解曾经支撑我们国人温饱的“责任田”是怎回事
-
2026-04-03 07:30:43
-
- 冷锅兔的做法,几乎家家都会做,人人都爱吃
-
2026-04-03 07:28:28
-
- 瞰中国|河北唐县:雨后青虚山云雾缭绕 人间仙境
-
2026-04-03 07:26:14
-
- 世界上最贵的香烟!
-
2026-04-02 12:14:13



中国十大黑恶县城(中国十大黑恶县城有哪些)
【石井四郎的女儿还在吗】石井四郎女儿石井春海怎么死的?
元世祖忽必烈,一个在中国历史上留下了深刻印象的人物
世界上最贵的香烟,好彩香烟(60万一盒)
中国“素质最差”三个省排行,国内“素质最差”省有哪些
中国最严格的监狱(中国最严监狱排名)
中国最穷的十大城市,排名第一的是贵阳
中国最狠十大监狱(女子监狱怎么解决需要)
中国十大超穷省会城市排行榜 贵阳第一
十大抗日小说排行榜 让你热血澎湃的经典之作